山东省乡村振兴战略规划(2018-2022年)(全文)
发布日期: 2018-05-14 17:58:40


近日,山东省委、省政府印发《山东省乡村振兴战略规划(2018-2022年)》和《山东省推动乡村产业振兴工作方案》《山东省推动乡村人才振兴工作方案》《山东省推动乡村文化振兴工作方案》《山东省推动乡村生态振兴工作方案》《山东省推动乡村组织振兴工作方案》,要求各地各部门结合实际贯彻执行。以下为《山东省乡村振兴战略规划(2018-2022年)》。

 

山东省乡村振兴战略规划

(2018—2022年)

 

前言

  实施乡村振兴战略,是党的十九大作出的重大决策部署,是决胜全面建成小康社会、全面建设社会主义现代化国家的重大历史任务,是中国特色社会主义进入新时代做好“三农”工作的总抓手。习近平总书记参加十三届全国人大一次会议山东代表团审议时,就实施乡村振兴战略特别是推动产业振兴、人才振兴、文化振兴、生态振兴、组织振兴和乡村振兴健康有序进行作出重要指示,要求山东充分发挥农业大省优势,打造乡村振兴的齐鲁样板,为我省做好乡村振兴工作,指明了前进方向,提供了根本遵循,注入了强大动力。

山东省委、省政府深入贯彻党的十九大和十九届二中、三中全会精神,坚决落实习近平总书记对新时代山东工作的总要求,以及关于实施乡村振兴战略的重要指示,咬定“走在前列”目标定位不动摇不放松,以实际行动打造齐鲁样板,奋力谱写新时代乡村全面振兴山东篇章。为强化规划引领作用,明确山东乡村振兴时间表、路线图、任务书,根据《中共中央、国务院关于实施乡村振兴战略的意见》和《中共山东省委、山东省人民政府关于贯彻落实中央决策部署实施乡村振兴战略的意见》,特编制山东省乡村振兴战略规划。规划基期为2017年,规划期限为 2018-2022年,远景谋划到2050年。

本规划按照产业兴旺、生态宜居、乡风文明、治理有效、生活富裕的总要求,对山东实施乡村振兴战略作出总体设计和阶段谋划,明确至2020年实现全面建成小康社会和2022年召开省第十二次党代会时的目标任务,细化实化工作重点、政策措施、推进机制,部署重大工程、重大计划、重大行动,确保乡村振兴战略扎实推进、走在前列。本规划是全省各地各部门编制地方规划和专项规划的重要依据,是有序推进乡村振兴的指导性文件。

   第一章 规划背景

  党的十九大提出实施乡村振兴战略的重大历史任务,在我国“三农”发展进程中具有划时代的里程碑意义。我省必须切实抓住历史机遇,充分发挥农业大省优势,全面实施乡村振兴战略,在更高标准、更高层次上推进农业农村现代化建设,实现农业全面升级、农村全面进步、农民全面发展,坚决完成好打造乡村振兴齐鲁样板的重大政治任务。

   一、重大意义

   ——推动乡村振兴,是坚决落实习近平总书记对新时代山东工作总要求的使命担当。习近平总书记对山东发展高度重视、寄予厚望,明确提出“两个走在前列、一个全面开创新局面”的工作总要求,为我省做好各项工作提供了根本遵循。坚持“走在前列”的目标定位,打造乡村振兴齐鲁样板,事关全面建成小康社会和社会主义现代化建设,是对山东的重大考验和实践检验。全省广大干部群众必须牢记习近平总书记殷切嘱托,以只争朝夕和“功成不必在我”的使命担当,举全省之力,以更大的决心、更明确的目标、更有力的举措,扎扎实实深入推进,确保干出成效、创出经验,为全国乡村振兴作出山东贡献。

——推动乡村振兴,是着力解决好发展不平衡不充分问题的战略选择。当前,我省最大的发展不平衡是城乡发展不平衡,最大的发展不充分是农村发展不充分。一直以来,省委、省政府高度重视“三农”工作,持续加大强农惠农富农政策支持力度,但农村基础设施薄弱、基本公共服务短缺等问题依然较为突出,城乡之间、工农之间的要素不平等交换仍然存在。实施乡村振兴战略,有利于重塑城乡关系,强化制度性供给,促进城乡融合发展,着力补齐农业农村发展短板,加快实现农业农村现代化,让农业成为有奔头的产业,让农民成为有吸引力的职业,让农村成为安居乐业的美丽家园。

——推动乡村振兴,是加快新旧动能转换实现高质量发展的必然要求。产业振兴是乡村振兴的物质基础,也是推动新旧动能转换的重要任务。实施乡村振兴战略,进一步深化农业供给侧结构性改革,大力发展现代高效农业,加快培育农业“新六产”,有利于推进农业由增产导向转向提质导向,提高农业创新力、竞争力和全要素生产率,培育乡村发展新动能,增创山东农业发展新优势,加快实现由农业大省向农业强省的跨越转变。

——推动乡村振兴,是顺利实现“两个百年”奋斗目标的现实需要。小康不小康,关键看老乡。精准扶贫精准脱贫是实现“第一个百年”奋斗目标的“最后一公里”,是检验全面建成小康社会成色的重要标准,必须全力以赴、精准施策,坚决打好这场攻坚战。实施乡村振兴战略,坚持农业农村优先发展,加快筑牢产业发展基础,改善基本公共服务,共享改革发展成果,将有效提升“三农”发展的协同性、关联性、整体性,使全体农民享有更多获得感、幸福感、安全感,为实现“第二个百年”奋斗目标奠定坚实基础。

   二、发展成就

  山东是农业大省,素有“全国农业看山东”之说。改革开放以来,山东创造了不少农村改革发展经验,贸工农一体化、农业产业化经营就出自诸城、潍坊,形成了“诸城模式”“潍坊模式”“寿光模式”,为全国农业农村发展作出了突出贡献。党的十八大以来,省委、省政府以习近平新时代中国特色社会主义思想为指导,持续推进“三农”改革发展,以占全国6%的耕地和1%的淡水资源,贡献了8%的粮食产量、9%的肉类产量、12%的水果产量、13%的蔬菜产量、14%的水产品产量和19%的花生产量,农产品出口总额占全国的24%,农业农村现代化建设取得了显著成就,在全国农业发展中占有重要地位。

  (一)农业综合生产能力显著增强。全省农业增加值位居全国第一,农林牧渔业总产值接近万亿元大关。粮食总产量连续6年稳定在900亿斤以上,蔬菜、水果、肉类、水产品等主要农产品产量均居全国前列,农产品出口连续19年居全国第一。农产品质量品牌建设实现新突破,优质绿色农产品比重持续增加,在全国率先推出“齐鲁灵秀地、品牌农产品”省级农产品整体品牌形象,启动农产品“双证制”管理,“三品一标”企业、产品分别达到3561家、7508个。农业科技创新迈出新步伐,物质技术装备条件极大改善,农作物耕种收综合机械化率达到83%,农业科技进步贡献率达到63.27%。农村一二三产业交叉融合,农业“新六产”的框架布局基本形成,农村电商、定制农业等新兴业态蓬勃发展。

  (二)农村发展活力持续增强。农村集体土地承包经营权确权登记颁证任务基本完成,全省农村土地承包经营权流转面积达到家庭承包耕地面积的34%,土地经营规模化率达到40%以上。农村集体产权制度改革实施意见出台,纳入全省经济社会发展综合考核体系。农村“两权”抵押贷款试点启动,建立农村产权交易中心,形成县乡村三级联动运作模式。稳步扩大特色农产品目标价格保险试点范围,农产品价格形成机制不断完善。新型农业经营主体发展壮大,全省规模以上龙头企业达到9600家,农民合作社19.2万家,家庭农场5.5万家,农业社会化服务组织超过20万个。

  (三)农民生产生活条件明显改善。农村基础设施建设不断加强,农村道路、厕所、供暖、供电、学校、住房、饮水“七改”工程全面提速,人居环境整治加快推进。全省基本形成以县道为骨架、乡道为支线、村道为脉络的农村公路网络体系,实现了与国省干线公路以及城市道路的有效对接互通,在“村村通”的基础上启动农村道路“户户通”工程。农村垃圾污水治理水平显著提高,实现城乡环卫一体化所有村庄全覆盖,形成了成熟的“户集、村收、镇运、县处理”垃圾处理模式,“建设运营一体、区域连片治理”的污水治理模式初步形成。大力推进农村危房改造,累计改造危房近40万户,建档立卡贫困户危房改造任务基本完成。

  (四)城乡统筹发展机制初步形成。以人为核心的新型城镇化水平稳步提升,全省常住人口、户籍人口城镇化率分别达到60%和50%以上。城乡居民收入比持续缩小,农村居民人均可支配收入增速连续七年高于城镇居民。农村公共服务不断完善,整合建立起全省统一、城乡一体的居民基本医疗保险制度,医疗保险待遇水平稳步提升;推进城乡居民养老保险整合,在全国率先建立起省、市、县三级完整的居民养老保险制度体系;推进县域义务教育优质均衡发展,优质教育资源向农村和贫困地区延伸。

  (五)脱贫攻坚取得决定性进展。全面打响脱贫攻坚战,向贫困发起总攻,建立完善了五级书记抓、党政一起上的脱贫攻坚领导体系,省负总责、市抓推进、县乡抓落实的责任体系,多渠道全方位的监督体系和最严格的考核评估体系。坚持精准扶贫精准脱贫基本方略,形成“1+25+23”脱贫攻坚政策体系,积极推进光伏、旅游、电商、金融、教育等重点领域扶贫,构建了产业、行业、社会扶贫开发新格局。全省各级共选派4万多名第一书记驻村抓党建促脱贫攻坚,8600家企业开展结对帮扶。聚焦深度贫困地区和老弱病残特殊贫困群体,以前所未有的力度推进脱贫攻坚,黄河滩区居民迁建规划获得国家批复,易地扶贫搬迁工作成效显著。五年累计实现500多万省标以下贫困人口稳定脱贫,贫困发生率由7.2%下降到0.3%。

  (六)乡村治理水平显著提升。大力推进过硬支部建设,农村基层党建工作取得明显成效。全面推行村级重大事项民主决策、民主管理、民主监督,落实“四议两公开”、党务村务财务公开、村干部“小微权力清单”等制度,有效保障了村民参与村庄管理的权利。加强农村法治体系建设,实施“雪亮工程”,开展“民主法治示范村”创建活动。加强农村德治体系建设,开展“四德工程”示范县创建,实现行政村善行义举“四德榜”全覆盖。乡村治理能力和水平不断提高,农村稳定和谐局面更加巩固。

总体看,我省“三农”改革发展站在了新的历史起点上,全面实施乡村振兴战略具备了坚实基础和优势条件。

 

三、机遇挑战

  从国际看,纵观世界农业农村现代化发展历程,在城镇化和工业化的早期阶段,发达国家也曾面临区域发展不平衡、农村经济增速放缓、农村劳动力外流、耕地闲置和农村衰落等问题。通过积极探索实施本国版的乡村振兴战略,制定综合政策,改善农村基础设施,开发优势资源,培育特色产业,逐步实现乡村重建,成功扭转了城乡发展不平衡的态势,逐步实现了农业农村现代化。

从国内看,乡村振兴战略是我国立足新的历史起点,在新的历史背景下农业农村发展到新阶段的必然要求。近年来,一些先进省份,立足资源禀赋和自身实际,围绕搞好乡村建设和发展,进行了积极探索和有益尝试,着力打造宜居乡村、共富乡村、人文乡村、乐活乡村、善治乡村,已成为宜居宜业宜游的标杆。特别是部分省份,创新发展思路,借助互联网、大数据等现代信息技术,加大对传统农业农村的全面改造,着力推动高端特色农业、乡村民俗旅游发展,有效激发了乡村发展动力和潜力,快速实现了弯道超车。这些都为我省推动乡村振兴提供了经验借鉴。

从我省看,目前常住人口已突破1亿,即使未来城镇化率达到 70%的较高水平,仍将有3000 多万人生活在农村,蕴含着巨大的市场潜力和广阔的发展空间。随着城乡消费结构的优化升级,人民群众对优质农产品、生态产品、乡村旅游等的需求更加迫切,质量和效益成为新时代农业农村发展的主题,乡村经济将进一步加快转型升级。在政府引导和市场力量的共同作用下,城乡发展要素双向流动,城市资本、技术、人才下乡的进程不断加快,农业农村成为投资兴业新的热土,为乡村振兴战略实施拓展了广阔空间。

同时,也应该清醒地看到,目前我省乡村发展仍存在一系列深层次矛盾和问题。主要表现在:

农业发展的结构性矛盾突出,农产品阶段性供过于求和供给不足并存,农业供给质量亟待提高;

农村一二三产业融合发展深度不够,农业新经济发展还不够充分,规模小、占比低,科技创新对农业发展的贡献还不够大;

农村环境和生态问题比较突出,农业资源环境压力大、面源污染依然严重,与美丽山东的要求还有很大差距;

农村人口老龄化、村庄“空心化”严重,留住人、留住年轻人的机制尚未建立起来,村庄普遍缺人气、缺活力、缺生机;

优秀传统农耕文化有待进一步深入挖掘,农村不良风气和陈规陋习依然存在;

村集体经济总体薄弱,农村基层组织软弱涣散现象比较突出,村干部年龄老化,乡村治理能力和体系亟待强化;

少数农民群众集体观念淡薄,“事不关己,高高挂起”的心态比较普遍;

城乡基础设施、公共服务和收入水平差距依然较大,脱贫攻坚成果巩固长效机制尚未完全建立,城乡之间要素合理流动机制亟待健全。

这些是我省实现乡村全面振兴的薄弱环节和突出短板,必须按照习近平总书记关于乡村振兴的重要指示精神,强优势补短板,统筹谋划、科学推进,聚焦聚力、实现突破。

  第二章 总体要求

  深入贯彻落实习近平总书记对新时代山东工作的总要求,聚焦“两个走在前列、一个全面开创新局面”目标定位,坚定不移走中国特色社会主义乡村振兴道路,把标准化理念贯穿乡村振兴全过程,全力打造乡村振兴齐鲁样板,绘就多样化的“齐鲁风情画”,形成具有山东特色的现代版“富春山居图”。

   一、指导思想

   以习近平新时代中国特色社会主义思想为指导,全面贯彻党的十九大精神,以习近平总书记关于打造乡村振兴齐鲁样板的重要指示精神为根本遵循,加强党对“三农”工作的领导,牢固树立新发展理念,落实高质量发展的要求,紧紧围绕统筹推进“五位一体”总体布局和协调推进“四个全面”战略布局,坚持“三农”工作“重中之重”战略地位,坚持农业农村优先发展,按照产业兴旺、生态宜居、乡风文明、治理有效、生活富裕的总要求,建立健全城乡融合发展体制机制和政策体系,全力推动乡村产业振兴、人才振兴、文化振兴、生态振兴、组织振兴,推动乡村振兴健康有序进行,加快推进乡村治理体系和治理能力现代化,加快推进农业农村现代化,打造生产美产业强、生态美环境优、生活美家园好“三生三美”融合发展的乡村振兴齐鲁样板。

   二、基本原则

   ——坚持党管农村工作。毫不动摇地坚持和加强党对农村工作的领导,健全党管农村工作领导体制机制,建强党在农村的基层组织,确保党在农村工作中始终总揽全局、协调各方,为乡村振兴提供坚强有力的政治保障。

——坚持农业农村优先发展。把“三农”工作成效放在衡量各级党委和政府政绩的突出位置,在干部配备上优先考虑,在要素配置上优先满足,在资金投入上优先保障,在公共服务上优先安排,加快补齐农业农村发展短板。

——坚持农民主体地位。充分尊重农民意愿,切实发挥农民的主体作用,调动农民的积极性、主动性、创造性,把维护农民群众的根本利益、促进农民共同富裕作为出发点和落脚点,不断提升农民的获得感、幸福感、安全感。

——坚持乡村全面振兴。准确把握乡村振兴的科学内涵,挖掘乡村多种功能和价值,释放农业农村发展潜力,统筹推进农村经济建设、政治建设、文化建设、社会建设、生态文明建设和党的建设,注重协同性、关联性,整体部署,协调推进。

——坚持城乡融合发展。坚决破除体制机制弊端,使市场在资源配置中起决定性作用,更好发挥政府作用,推动城乡要素自由流动、平等交换,发挥新型城镇化对乡村振兴的辐射带动作用,加快形成工农互促、城乡互补、全面融合、共同繁荣的新型工农城乡关系。

——坚持人与自然和谐共生。牢固树立和践行绿水青山就是金山银山的理念,落实节约优先、保护优先、自然恢复为主的方针,统筹山水林田湖草系统治理,严守生态保护红线,推行绿色发展方式和生活方式,促进生产生活生态相协调。

——坚持因地制宜、循序渐进。科学把握乡村的多样性、差异性、区域性特征,注重规划先行、精准施策、分类推进,不搞一刀切,不搞统一模式。既尽力而为,又量力而行,合理设定阶段性目标任务,久久为功,扎实推进。

——坚持改革创新、激发活力。深化农业农村改革,创造良好条件和环境,激活主体、激活要素、激活市场,提升农村资源配置效率,调动全社会力量投身乡村振兴。以科技进步引领乡村振兴,以人才支撑保障乡村振兴,增强农业农村自我发展动力。

   三、发展愿景

   ——愿景目标:实施乡村振兴战略,打造乡村振兴齐鲁样板,必须统筹生产、生态、生活一体布局,实现生产美产业强、生态美环境优、生活美家园好“三生三美”融合发展。

生产美、产业强,乡村振兴齐鲁样板的基础重点。坚持质量兴农、绿色兴农,以绿色低碳、高质高效为主攻方向,深化农业供给侧结构性改革,积极培育农业“新六产”,健全完善利益联结机制,让农民合理分享全产业链增值收益,加快构建现代农业产业体系、生产体系、经营体系,不断提高农业创新力、竞争力、全要素生产率,提高农业质量、效益、整体素质,实现由农业大省向农业强省转变。

生态美、环境优,乡村振兴齐鲁样板的关键标志。坚定践行绿水青山就是金山银山的理念,以乡村绿色发展、环境靓丽为主攻方向,统筹山水林田湖草系统治理,大力发展美丽经济,聚焦聚力农村“七改”,全面提升美丽乡村建设水平,强化农业农村生态产品供给,推动经济生态化、生态经济化,把生态优势转化为产业优势、可持续发展优势,实现百姓富与生态美的统一,为建设美丽中国增绿添彩。

生活美、家园好,乡村振兴齐鲁样板的根本目的。坚持以人民为中心的发展思想,坚持物质文明与精神文明一起抓,以文化兴盛、乡村善治、共同富裕为主攻方向,把提高脱贫质量放在首位,千方百计增加农民收入、壮大集体经济,培育文明乡风、良好家风、淳朴民风,健全自治、法治、德治相结合的乡村治理体系,实现物质富裕、精神富有、和谐美丽的统一,让农民过上美好生活,让农村成为安居乐业的美好家园。

   ——阶段目标:到2020年,乡村振兴取得重要进展,建成一整套齐鲁样板政策体系、制度体系、标准体系和考核体系;到2022年,乡村振兴取得重大突破,全省30%的村基本实现农业农村现代化;到2035年,乡村振兴取得决定性进展,基本实现农业农村现代化,齐鲁样板全面形成;到2050年,乡村全面振兴,农业强、农村美、农民富全面实现。

 

指标说明:

1.百亿级以上农村产业融合发展集群是指县或乡镇区域内依托农业主导产业,聚集形成的农村一二三产业融合发展隆起带,有清晰的核心区和辐射区,经营收入过百亿元。

2.本指标体系中非特定称谓的“村”均指村民委员会所在地。

3.第20、22、24项指标,鼓励一室多用,减少重复建设。

4.年均增速单位为%,方括号[]内为5年累计数。

  第三章 优化城乡空间

构建乡村振兴发展新格局

   空间结构优化是乡村振兴的内在要求,在一定程度上决定着经济发展方式及资源配置效率。坚持乡村振兴与新型城镇化双轮驱动,统筹国土空间开发格局,优化乡村生产生活生态空间,分类有序推进乡村发展,构建城乡协调联动的融合发展格局。

   一、融合化统筹城乡空间

   按照有利生产、方便生活、适度集中的要求,引导和调控城乡融合发展,合理确定农村新型社区和乡村建设模式、数量、布局和建设用地规模,形成分工明确、梯度有序、开放互通的城乡空间结构体系。

   (一)科学推进城乡规划一体化。推动多规合一,加快城乡产业发展、基础设施、公共服务、资源能源、生态环境保护等一体化进程,在空间形态上使城市更像城市,乡村更像乡村。坚持县域乡村规划先行,以县域乡村土地利用规划和建设规划为依据指导,建立完善乡村规划体系,推动村庄规划管理全覆盖。制定村级土地利用规划和乡村建设规划时,预测乡村人口流动趋势及空间分布,划定经济发展片区和乡村居民点管控边界,明确村镇规模和功能,分区分类制定特色风貌控制要求,切实提高乡村建设规划的综合性、约束性、前瞻性和科学性。

   (二)有序推进城乡人口流动。以人的城镇化为核心,以基本公共服务均等化为关键,构建山东半岛城市群、大中小城市、小城镇和农村新型社区等空间载体,提升城镇人口集聚功能。发挥县城基础好、落户成本低、吸引力强的优势,把县城打造成为农业转移人口市民化的重要平台。以重点镇、示范镇、特色小镇为基础,以下放事权、匹配财力、改革人事权及强化资金、用地保障等为重点,依法赋予部分县级管理权限,培育一批镇区人口超过5万人的小城镇,吸引带动农民到镇区生活就业。合理确定农村新型社区发展布局和建设模式,新建社区适当向县城和小城镇驻地集中,培育一批人口规模3000人以上的农村新型社区,成为农业转移人口就地就近市民化的重要载体。

   (三)稳步推进城乡建设用地整治。以统筹城乡发展为导向,以强村富民为目标,以保障农民权益为根本,开展城乡建设用地增减挂钩试点,释放农村建设用地潜力,促进土地集约节约利用,优化城乡建设用地布局,为推动乡村振兴拓展用地空间。增减挂钩必须充分尊重农民意愿,维护农村集体经济组织和农民的主体地位,增减挂钩指标应优先用于项目所在地的农民生产生活、农村新型社区、农村基础设施和公益设施建设,并留足农村非农产业发展建设用地空间,支持农村新产业新业态发展和农民就近就地就业。节余指标调剂到城镇使用时,可优先用于商服、商品性住宅等经营性用地,以最大限度提高土地增值收益。按照国家统一部署,积极推进宅基地制度改革,提高闲散宅基地的使用效益,减少新增宅基地占用耕地。

  二、立体化布局乡村发展

   按照生产空间集约高效、生活空间宜居适度、生态空间山清水秀的总体要求,坚持人口资源环境相均衡、经济社会生态效益相统一,营造平等共享的乡村生产生活生态空间。

   (一)繁荣生产发展空间。将乡村生产逐步融入区域性产业链和生产网络,引导乡村产业集聚集约高效发展,第二产业重点向县城、重点乡镇及产业园区集中。适应土地细碎化经营向多种形式适度规模经营的大趋势,扶持家庭农场、合作社、龙头企业等新型农业经营主体,发展农业生产性服务业,鼓励开展市场化和专业化服务。建设标准化、规模化原料生产基地,布局农产品集散中心、物流配送中心和展销中心,创建农业产业化示范基地和现代农业示范区,形成相对完善的乡村产业发展体系。

   (二)优化生活舒适空间。合理确定乡村生活设施用地位置、规模和建设标准,着力完善供水、供电、通信、污水垃圾处理、公共服务等配套设施,适当增加旅游、休闲等服务设施,建立健全长效管护机制,努力满足乡村发展需要。加强资源整合,强化空间发展的人性化、多样化,规划建设农村社区党群服务中心、文体活动广场、村级办公场所、公园、停车场等村落公共生活空间;配套完善乡村菜市场、快餐店、配送站等大众化服务网点,加快建设乡村电子商务服务体系,发展一批多功能的城镇商贸中心,充分满足农民休闲、娱乐、消费等多方面需求。

   (三)打造生态宜居空间。严守生态保护红线,加强山水林田湖草系统治理,划定并保护好饮用水源地,重视山体形貌维护、植被修复养护、水系岸线防护,慎砍树、禁挖山、不填湖、少拆房,不人为取直道路,不盲目改变河道流向。彰显齐鲁乡村生态特色,水系发达乡村体现水乡韵味,平原乡村营造田成方、林成网的平原美景,丘陵地区乡村打造山村风貌,沿海地区乡村表现海洋风情,充分体现具有山区、平原、水乡、海滨等不同地域特色的自然风貌。

   三、差异化推进村庄发展

   顺应乡村发展规律和演变趋势,针对沿海、平原、山丘区、滩区、湖区等乡村面貌,探索适宜性路径,实施“三步走”战略,每五年一个大台阶,到2022年,全省生态宜居美丽乡村取得重要突破,30%的村庄基本实现农业农村现代化;到2030年,山东特色美丽乡村整体塑形,60%的村庄基本实现农业农村现代化;到2035年,广大乡村“齐鲁风情画”全面展现,全部村庄基本实现农业农村现代化。综合考虑建设形态、居住规模、服务功能等因素,分类推进村庄建设。

   (一)示范引领型村庄。对资源禀赋丰裕、生态环境友好、产业支撑较强、地理位置优越、集体经济实力雄厚的村庄和城市近郊区村庄,应坚持高点定位,进一步增强产业优势、环境优势、竞争优势,高标准打造示范样板,即基础设施配置齐全,公共服务功能完善,村容村貌整洁有序,房屋建筑特色鲜明,农村环境优美宜居,民主管理制度健全,乡风习俗文明健康,特色产业优势明显,一二三产业融合发展,农村集体经济实力、人口和产业吸纳带动能力不断增强,农民生活幸福安康。到2022年,示范引领型村庄在全省率先基本实现农业农村现代化。

   (二)特色发展型村庄。具备特色资源、产业基础较好,尤其是文化底蕴深厚、历史悠久、风貌独特的村庄,打造乡村振兴特色村。特色资源类村庄,包括历史文化古村、传统村落、自然风光独特村及民族村寨等,要统筹保护、利用与发展关系,保护历史文化资源和传统建筑,传承民风民俗和生产生活方式,探索设立村庄建设保护红线,推动特色资源保护与村庄发展良性互促,充分彰显红色记忆、黄河文化、运河文化、海洋风情、山区风貌等内涵特质;特色产业类村庄,包括具备特色农业、手工业、工贸流通业等发展条件的村庄,重点强化产业优势、发展多种经营、推动一二三产业融合发展,着力提升产业发展层次,加快向经济强村迈进。到2030年,全部特色发展型村庄基本实现农业农村现代化。

   (三)改造提升型村庄。相对示范引领型、特色发展型村庄,改造提升型村庄产业基础薄弱、生产生活条件亟需改善、空心化比较严重,在村庄中占比较高,改造提升时间跨度大,是乡村振兴的重点和难点。应科学确定村庄发展方向,在原有规模基础上有序推进改造提升,以农村人居环境整治特别是垃圾、生活污水和村容村貌提升为重点,激活产业、优化环境、提振人气、增添活力,配套完善村庄基础设施和公共环境,对残旧房屋、废弃宅院等进行合理利用,使村容整洁、道路通达、环境卫生、适宜居住,加快建设宜居宜业的美丽村庄。到2035年,全部改造提升型村庄基本实现农业农村现代化。

   (四)搬迁撤并型村庄。不具有保留价值的空心村、列入城中村改造或农村新型社区建设计划,以及山区、库(湖)区、盐碱涝洼区、黄河滩区、采煤塌陷区等特殊区域的村庄,如实施黄河滩区居民迁建、易地扶贫搬迁的村庄。严格限制新建、扩建活动,通过合村并点、生态搬迁等方式,瞄准群众最关心、最直接、最现实的利益问题,以保障农民基本生产生活条件为底线,进行一般性的村庄整治,原则上不进行大规模的基础设施和公共服务项目建设,满足人居环境干净整洁的基本要求。坚持村庄搬迁撤并与新型城镇化、农业现代化相结合,依托安置新村、小城镇、产业园区、旅游景区等适宜区域,促进农民就地就近安居和转移就业。

  第四章 加快农业新旧动能转换

推动乡村产业振兴

   产业振兴是乡村振兴的物质基础。深入开展质量兴农行动,深化农业供给侧结构性改革,积极推动农业“新六产”发展,不断提高农业创新力、竞争力和全要素生产率,加快农业新旧动能转换,率先实现农业现代化。

   一、提高农业综合生产能力

   强化现代农业发展的物质装备和技术支撑,提高土地产出率、资源利用率和农业劳动生产率,夯实粮食生产基础,确保粮食安全和重要农产品有效供给。

   (一)实施藏粮于地、藏粮于技战略。严守耕地红线,强化用途管制,加强永久基本农田质量建设,建立健全耕地保护补偿和激励机制,构建数量、质量、生态“三位一体”的耕地保护体系,到2020年,全省耕地保有量不低于11288万亩。把保障粮食安全作为农业现代化的首要任务,划定粮食生产功能区和重要农产品生产保护区,加强特色农产品优势区创建工作,加快建设高标准农田,打造保障国家和区域粮食安全、重要农产品有效供给的核心区。开展粮食绿色高质高效创建,强化技术和模式攻关,选育推广高产、优质、多抗粮食新品种,推进粮食绿色生产。实施耕地质量提升计划,提高土壤生态水平,培肥地力,实现耕地资源永续利用。到2020年全省建成高标准农田5982万亩,粮食生产能力达到1000亿斤。

(二)优化农业产业结构。加快农业结构战略性调整,推进农林牧渔循环发展。优化种植业结构,大力发展名优特新经济作物,稳步扩大“粮改饲”面积,形成粮经饲协调发展的三元种植结构。巩固蔬菜产业优势,大力发展设施蔬菜和智慧农业大棚。加快高油和优质食用花生品种选育,建设一批花生标准化生产基地。积极发展林业经济,做大设施花卉、设施果树产业,鼓励适宜地区种植油用牡丹、毛梾、榛子、核桃等木本粮油树种,推广林菌、林药、林草、林茶、林菜、林禽、林畜等林下经济发展模式。发展生态高效循环畜牧业,加快肉牛肉羊等草食畜牧业发展,促进奶业健康发展,构建粮草兼顾、农牧结合、生态循环的新型种养模式,到2022年,畜禽规模化养殖比重达到80%以上。

高水平建设“海上粮仓”。落实习近平总书记关于经略海洋的重要指示精神,大力推进“海上粮仓”建设,实现“种粮于海、产粮于海、存粮于海”。启动新一轮海洋牧场示范创建三年计划,高质量打造现代化海洋牧场,构建海参、藻类、贝类、虾类四个产值千亿元产业链。实施养殖项目进园区计划,在全省打造1-3个现代渔业园区升级版。把渔港经济区作为乡村振兴的重要载体,形成以港兴区、港区联动的现代渔业发展格局。提升水产养殖业,做大渔业增殖业,优化海洋捕捞业,做强水产加工业,培强远洋渔业,到2022年水产品总产量达880万吨。

   (三)提高农业水利化机械化水平。大力实施农田水利工程,推进大中型灌区续建配套与节水改造,因地制宜兴建、提升中小型农田水利设施,打通农田水利“最后一公里”,加快建设现代农田灌排体系。发展节水农业、旱作农业,加快推广水肥一体化,加大地下水超采区综合整治力度。2022年基本完成35处大型灌区和一批重点中小型灌区续建配套节水改造任务,农业灌溉水有效利用系数达到0.646,有效灌溉面积达到8000万亩。围绕推进“全程、全面、高质、高效”农业机械化,调整优化农机装备结构布局,优先发展大马力、高性能、复式作业机械,大力发展智能化、高端农机装备。促进农机农艺融合,提高农机装备智能决策和精准作业能力,推进粮食机械化干燥,示范推广棉花机采、花生机播机收等关键环节技术,推动粮棉油等主要农作物生产全程机械化。加快推广林牧渔生产、病虫害防治、节水灌溉和农产品初加工机械化。2022年农作物耕种收综合机械化率达到88%。

   二、加快发展农业“新六产”

   推动终端型、体验型、智慧型、循环型新产业新业态“四型发展”,促进产业链相加、价值链相乘、供应链相通“三链重构”,构建全环节提升、全链条增值、全产业融合的现代农业产业体系、生产体系、经营体系。

(一)延伸整合产业链。深化农业产业化经营,加快推动农业“接二连三”,促进立体化、复合式全产业链发展,推进不同类型农业产业链延伸整合,提升产业链整体竞争力。发挥农业龙头企业在全产业链布局中的关键作用,培育产业链领军企业,促进农业生产、加工、物流、研发和服务相互融合,推动产前、产中、产后一体化发展。强化农业生产性服务业对现代农业产业链的引领支撑作用,做大做强一批具有一定综合实力的农业服务业企业,构建全程覆盖、区域集成的新型农业社会化服务体系,带动农业产业链全面升级。培育和发展农商产业联盟、农业产业化联合体等新型产业链主体,打造一批产加销一体的全产业链企业集群。鼓励有条件的地方发展总部经济,引进国内外集团总部或区域总部,促进产业链条向高端延伸。到2022年,全省农产品加工业产值与农林牧渔业总产值之比达到3.8∶1。

   (二)打造提升价值链。发挥农村一二三产业融合发展的乘数效应,推动农业发展价值倍增。实施农产品加工业提升行动,支持发展农产品、林产品、水产品深加工和农村特色加工业,创建一批农产品精深加工示范基地,提升加工转化增值率和副产物综合利用水平,实现农产品多层次、多环节转化增值。鼓励农业龙头企业和农产品加工领军企业向优势产区和关键物流节点集聚,建设原料基地和加工基地,加快形成一批农产品加工优势产业集群隆起带。支持开展农产品生产加工、综合利用技术研究与示范,形成一批推动价值提升的关键技术和特色产品。推进农业与旅游、教育、文化、康养等产业深度融合,充分开发农业多种功能和多重价值。积极培育发展地理标志商标和知名品牌,提升农产品品牌溢价水平。到2022年,全省农产品加工转化率达到70.5%。

   (三)优化融合供应链。完善农村流通基础设施网络布局,促进传统流通网点向现代农资综合服务商转型。支持优势产区批发市场建设,推动市场流通体系与储运加工布局有机衔接,鼓励供销、邮政、快递和大型商贸物流企业在农村地区经营布局,打通农产品流通“最初一公里”。支持冷链物流信息化、标准化建设和必要的基础设施建设,在农产品优势产区、流通重要节点城市和城市消费终端,率先完善冷链物流体系,打造区域性先进冷链物流中心。健全农产品产地营销体系,深入实施“新农村现代网络工程”“智慧便利店进社区工程”“品牌农产品进超市工程”“乡村旅游后备箱工程”,鼓励推广农超、农企、农旅等多种形式的产销对接。采用定制化消费模式,形成产地与销地、生产者与消费者良性互动生态圈。提升农村供应链信息化、智能化水平,开展农产品绿色智能供应链等集成应用示范,促进流通环节节本降耗增效。

   (四)大力培植农村新产业新业态。创新农村电商模式,发展“新零售”等业态,推进农产品电商物流配送和综合服务网络建设,建立符合电商行业及消费需求的农产品供给体系。支持新型农业经营主体积极对接电商平台,开设地方特色馆,开展山东绿色食品推介活动和“鲁产名品”网络促销。深化农村电商示范县创建,培育一批特色电商镇、电商村。着力推动农产品上线,加快培育一批农产品电商平台企业和农村电商服务企业,推进供销社基层网点、村邮站、乡村农家店等改造为农村电商服务点,加快与快递企业、农村物流网络的共享衔接,打造工业品、消费品下乡和农产品、旅游纪念品进城双向流通渠道。2022年全省农村农产品网络零售额达到660亿元。

实施休闲农业和乡村旅游精品工程,打造齐鲁乡村旅游品牌。加快培育休闲观光园区、森林人家、康养基地、乡村民宿、渔夫垂钓、旅游小镇等乡村旅游产品,重点打造一批乡村旅游特色村、精品小镇、精品民宿等高端乡村旅游产品。推进乡村旅游创业创新创客工程,引导农民工、大学生等返乡就业创业。大力发展智慧乡村游,联通旅游推介网络平台和自媒体平台,实现网上食宿预定、招商引资、售卖农产品。树立全域旅游理念,重点引导泰山、蒙山、微山湖、东平湖、海岸线、齐长城、黄河、运河等周边向乡村旅游集聚区发展,加快构建大城市近郊乡村旅游圈,形成多业态集聚的乡村旅游带和乡村旅游集群片区。到2020年,打造100个乡村旅游集群片区和300个乡村旅游园区,乡村旅游消费达到3600亿元。2022年乡村旅游消费达到5300亿元。

推动科技、人文等元素融入农业,稳步发展体验农业、创意农业、光伏农业等新业态,鼓励发展工厂化、立体化等高科技农业。大力发展农村新兴服务业,鼓励发展农业生产租赁、众筹合作等多种形式的互助共享经济,积极探索农产品个性化定制服务、会展农业、农业众筹等新型业态。

   (五)打造农业“新六产”平台载体。深入实施农村产业融合发展“百县千乡万村”试点示范工程,开展农业“新六产”示范县、示范主体创建,带动形成一批百亿级、千亿级农村产业融合发展集群,创建一批国家级和省级农村产业融合发展示范园、先导区。促进产城融合发展,引导二三产业向县城、重点乡镇及产业园区等集中,打造一批农村产业融合领军企业,培育一批农业特色小镇和田园综合体。坚持产业园区、科技园区、创业园区“三园同建”,以园区化引领发展现代农业,融合发展关联产业,着力打造现代农业综合发展平台。到2020年,农业“新六产”对农民增收贡献率显著提高,建设农业“新六产”示范县50个、示范主体600家。2022年农业“新六产”发展布局基本成熟。

   三、深化农业科技“展翅”行动

   农业发展的根本出路在于科技进步。深入实施创新驱动发展战略,推动农业科技创新重大工程建设,构建面向现代农业发展、具有国内领先水平和国际较强竞争力的新型农业科技创新体系,给农业插上科技的翅膀,以科技创新引领农业高质量发展。

   (一)提升农业科技创新能力。积极争取国家级涉农科研机构在山东布局分支机构,加快潍坊北京大学现代农业研究院建设。强化全省农业高校、科研院所、农产品加工大企业研发中心等各类农业科技资源整合和集成,搭建农科教创新平台,建设一批省级以上农业重点实验室和技术创新中心,造就一批具有较强国际竞争力的创新型领军企业,全面提升农业科技创新能力和核心竞争力。多管齐下引进对我省现代农业产业发展有重大影响的创新科研团队和海内外高层次农业科技人才。通过政策扶持、项目匹配、资金资助等方式,深入实施农业科研杰出人才计划和杰出青年农业科学家项目,培养一批科技领军人才和高水平创新创业团队。完善首席专家、农业技术推广人员和新型经营主体的联动机制,探索建立“创新团队+基层农技推广体系+新型职业农民培育”的新型农业科技服务模式。扎实推进农业科技园区体系建设,提升综合创新能力和服务水平。将黄河三角洲农业高新技术产业示范区建成具有全国影响力的农业科技园区,在部分领域形成世界领先的高科技产业。到2022年,力争全省农业高新技术企业达到1000家左右,培育一批产业规模超10亿元的优势产业,形成年销售收入超100亿元的特色优势产业集群,农业科技进步贡献率达到66%左右。

   (二)强化重大技术攻关和转化应用。深入实施国家农业重大科技创新工程,超前部署农业前沿和共性关键技术研究,重点发展农业生物制造、农业智能生产、智能农机装备、设施农业等关键技术和产品。围绕提高资源利用率、土地产出率、劳动生产率,突破一批节水农业、循环农业、农业污染控制与修复、盐碱地改造、农林防灾减灾等关键和实用技术,促进农业绿色发展。创新农产品优质高效安全生产技术,加快研究生物疫苗、生物农药、生物肥料等高效安全生物制剂和高效健康种养模式,建立从农田到餐桌的全程质量控制技术体系。建立成果转化激励机制,立足农业新成果新技术,集成创新推广模式,加快农业科技成果推广和转化应用。强化盐碱地绿色开发关键技术研发与转化,实施渤海粮仓科技示范“升级版”工程,开展盐碱地稻作改良示范,建立滨海盐碱地“粮经饲”并举的多元化种植技术体系。完善“海上粮仓”技术体系、创新联盟,形成渔业科技协同创新机制。

   (三)推进种业自主创新。加快建立种业研发新机制,着力构建以产业为主导、企业为主体、基地为依托、产学研相结合、“育繁推一体化”的现代种业体系,建设种业强省。深入实施现代种业提升工程和农业良种工程,以农业植物、动物、林木、微生物四大种业领域为重点,着力突破杂种优势利用、分子设计育种等现代种业关键技术,培育具有自主知识产权的优良品种,完善新品种区域试验评价及展示推广体系,大力推广优良品种,加强优势种子繁育基地建设,在种质资源保护开发与良种产业化等方面抢占领先位置。以做大做强民族种业为重点,培育壮大种业龙头企业,鼓励企业兼并重组,优化资源配置,重点培育一批在国内外具有较强竞争力的现代种子企业。强化种子市场监管,健全质量检测体系,完善品种审定、保护、退出制度,规范种子生产经营管理。到2022年,全省主要农作物、畜禽良种覆盖率达到98%以上,水产良种覆盖率达到55%以上。

   (四)加强“智慧农业”建设。实施“互联网+”现代农业行动,推进物联网、云计算、大数据、移动互联等技术在农业领域的应用,建立农业数据智能化采集、处理、应用、服务、共享体系。研发农林动植物生命信息获取与解析、表型特征识别与可视化表达、主要作业过程精准实施等关键技术和产品,实现生产全过程可监可控、风险预警和决策辅助,建设农业物联网、农业监测预警云平台,打造智慧农业技术应用示范样板。推动智慧气象和农业遥感技术应用,建立健全农业信息监测预警体系,提高农业精准化水平。加快山东省海洋牧场观测网建设。协同推进农村地区“三网融合”工作,加快完善“12316三农服务热线”“12396 科技热线对农直播间”配套设施建设,建立健全农业综合信息服务体系,实现“益农信息社”全覆盖。

 

四、健全现代农业经营体系

   坚持家庭经营基础性地位,培育壮大新型经营主体,发展多种形式适度规模经营,完善农业社会化服务体系,健全紧密型利益联结机制,促进小农户和现代农业发展有机衔接,推动家庭经营、集体经营、合作经营、企业经营共同发展。

   (一)发展多种形式适度规模经营。以解决好农业后继无人问题为重点,实施新型经营主体提升工程,培育现代农业发展的主力军。推动龙头企业做大做强,鼓励企业完善法人治理结构,建立现代企业制度,支持发展产业联盟,通过兼并重组、强强联合,组建大型企业集团,推进集群集聚发展。发挥农民合作社纽带作用,推进国家、省级农民合作社示范社创建,探索建立合作社退出机制,促进合作社规范发展,引导农民合作社按产业链、产品、品牌等组建联合社。吸引青年返乡下乡创业,鼓励大学毕业生、外出务工农民等回乡创办家庭农场,引导有一定规模的专业大户向家庭农场转型。支持家庭农场领办合作社,具备条件的向公司制企业发展。到2022年,全省土地经营规模化率达到 50%以上;规模以上龙头企业达到1万家左右、培育一批在全国领先的大型骨干龙头企业,家庭农场达到8万家、农民合作社达到20万家以上。

   (二)完善农业社会化服务体系。大力发展农业生产性服务业,培育多元化农业社会化服务组织,把经营性和公益性服务结合起来。依托基层农技推广等公益性服务机构,在病虫害防控、农业技术指导与培训等方面搞好服务。鼓励有经济管理服务职能的部门,向农村延伸农资供销、农机作业、农机维修、土地托管、统防统治、烘干储藏等服务职能,打造为民服务综合平台。支持经营性服务组织为农民提供产前、产中、产后全程服务。开展农业社会化服务示范县创建活动,制定完善农业社会化服务标准,规范服务行为。支持以农业社会化服务龙头企业为依托,建设“农村综合体”,打造“乡镇CBD”。推进实施“优质粮食工程”,发挥粮食流通对生产和消费的引导作用。到2022年,全省农业社会化服务组织达到25万家以上。

   (三)促进小农户和现代农业发展有机衔接。处理好发展农业适度规模经营和扶持小农户生产的关系,把小农生产引入现代农业发展轨道。不断改善小农户生产条件,支持开展农业基础设施建设与管护,提高抵御自然风险能力。发展多种形式的联合与合作,提升小农户组织化程度,运用农超、农社等产销对接模式,引领小农户对接市场。鼓励新型农业经营主体与小农户建立契约型、股权型利益联结机制,发展设施农业、精准农业等现代农业新业态。支持各类为农服务组织采取土地托管、代耕代种等方式,面向小农户提供生产性服务。加强工商资本租赁农户承包地的监管和风险防范,健全资格审查、分级备案、风险保障金制度,维护小农户权益。

 

五、加强质量品牌建设

   坚持农业提质导向,以建成农产品质量安全省为目标,启动实施质量兴农、品牌强农、绿色富农“三大行动”,加大农业领域“山东标准”建设,推进农业标准化、绿色化、优质化、特色化、品牌化发展。

   (一)加强农业标准化建设。健全食品安全和农产品质量全链条标准体系,创建农业领域“山东标准”。加快农业生产、林业、水利、畜牧、渔业、粮食流通加工、农业社会化服务等领域基础标准制定,积极创建国家蔬菜质量标准中心,以标准引领农业高质量发展。开展标准化生产创建活动,打造一批果菜茶标准园、畜禽标准化示范场、水产健康养殖示范场等标准化示范点,建设各类标准化生产基地。到2022年,我省标准化建设基本满足农业农村发展需要。

   (二)推进“食安山东”建设。狠抓农产品质量安全,落实政府属地管理责任、部门监管责任和生产经营者主体责任,加强“从农田到餐桌”全过程监管,全域推进食品安全市县和农产品质量安全县创建,打造食品安全放心省、农产品质量安全省。鼓励开发生产高效、低风险、低残留农药,加强农药、化肥等投入品生产、经营、使用监管,构建农产品质量网格化监管体系。落实最严格的农产品质量检测标准,健全农产品产地准出和市场准入制度,加快建立农产品质量监测预警、安全追溯体系。建立农产品生产企业信用信息系统,对失信市场主体开展联合惩戒。深入开展餐饮质量安全提升工程和农村食品安全提升行动。到2022年,所有涉农县(市、区)创建成为省级以上农产品质量安全县(市、区)。

   (三)打造山东农业“金字”招牌。加快“齐鲁灵秀地、品牌农产品”建设,建立农产品品牌培育、发展和保护体系,提高涉农地理标志商标及其他商标注册、运用、保护和管理水平。组织实施山东农产品整体品牌形象塑造工程,培育一批区域特色明显、市场知名度高、发展潜力大、带动能力强的知名农产品区域公用品牌和企业产品品牌。加强无公害农产品、绿色食品、有机食品和农产品地理标志产品认证管理,推进“三品一标”示范县、镇、村创建。到2022年,培育农产品区域公用品牌70个、企业产品品牌600个;“三品一标”产地认定面积占种植业食用产品产地面积比例达到60%以上,认证并有效使用标志的“三品”数量达7500个以上。

 

六、构建农业开放发展新格局

   发挥山东农业开放优势,积极融入“一带一路”建设,充分利用国际国内两个市场两种资源,在全国率先基本形成全方位、宽领域、多层次的农业开放合作新格局。

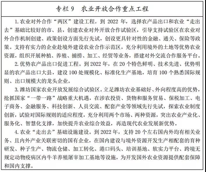
   (一)提升农产品国际竞争力。高水平建设出口食品农产品质量安全示范省,支持潍坊创建国家农业开放发展综合试验区。推动农产品出口产业集群集聚发展,引导农产品出口企业境外注册商标,支持涉农企业自主品牌出口,培育一批具有国际影响力的农业品牌,打造一批熟悉国际规则的农业龙头企业。强化行业协会、中介组织、企业联盟在推动和开拓国际市场中的作用,搭建农产品出口交易平台,鼓励农产品出口企业赴境外建设农产品展示中心,举办品牌农产品宣传推介活动。充分利用“互联网+外贸”等新型市场拓展方式,拓宽农产品出口渠道。加强重要农产品出口监测预警,积极应对国际贸易纠纷。优化农产品进口结构和来源渠道,适度增加紧缺农产品进口。

   (二)深入实施农业“走出去”战略。拓宽与“一带一路”沿线国家和重点区域的农业合作,在全球范围内布局产业链条。鼓励企业到国外进行农业资源开发,建设生产基地、研发基地和营销网络,支持有实力的企业优先建设一批境外农业合作示范区、产业园区。推动企业“抱团出海”,促进产业集聚,培育一批具有国际竞争力的跨国农业企业集团。培育打造高端远洋渔船及装备研发与制造基地,提升远洋渔船装备水平,试点推广远洋渔船液氮速冻模式,发展壮大大洋性渔业,巩固提高过洋性渔业,积极发展南极渔业,加快推进远洋渔业海外综合性基地建设。用足用好国家远洋渔业进口税收优惠政策。支持德州、聊城等市承接京津农业产业转移与技术合作,打造京津冀农业产业协同发展区。

   (三)强化农业科技国际合作。加强国际农业先进技术和装备的引进,重点引进国外优良种质资源以及农业安全生产、标准化生产、病虫害综合防治和农产品加工、储藏、保鲜等领域的关键技术。鼓励涉农企业、高校、科研单位通过联建研发机构、委托或联合研发、技术论坛等方式,引进国外先进技术、种质资源的管理经验,建成一批农业科技技术转移、示范服务基地。加强动植物疫病防控、蔬菜园艺、农业大数据、节水农业等领域国际合作。

 

第五章 积极培育乡村多层次人才

推动乡村人才振兴

   戏好要靠唱戏人。要强化乡村振兴的人才支撑,把人力资本开发放在首要位置,让愿意留在乡村、建设家乡的人留得安心,让愿意上山下乡、回报乡村的人更有信心,激励各类人才在农村广阔天地大施所能、大展才华、大显身手,打造一支强大的乡村振兴人才队伍。

   一、加强农村人才队伍建设

   研究制定山东省乡村人才振兴行动计划,充分用好乡村本土人才,加大现代高效农业人才培养力度,建立县域专业人才统筹使用制度,引导各类人才资源向农村流动。

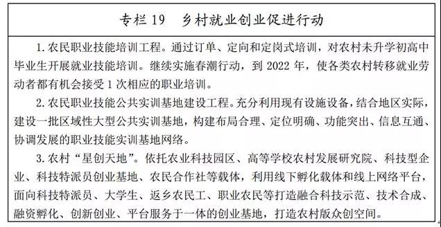
   (一)培育新型职业农民。以解决好“谁来种地、怎样种地”为重点,适应现代农业规模化、集约化发展的一般规律,提升农民生产经营素质,积极培育爱农业、懂技术、善经营的新型职业农民。探索制定新型职业农民培育管理机构、培训单位、实训基地、田间学校的准入标准,加快建立农业行政主管部门负责,各类市场主体多方参与、适度竞争的多元化培育机制。支持农民合作社、专业技术协会、龙头企业等主体承担培训任务。全面建立职业农民制度,出台新型职业农民培育管理办法,加快推进新型职业农民认定工作。探索开展职业农民职称评定试点。

   (二)加强农村实用人才培养。推进“齐鲁乡村之星”工程,加大选拔优秀农村实用人才力度。实施乡村技能培训计划,通过田间课堂、网络教室等方式,对农村劳动力进行普遍培训。依托农科大讲堂、“庄户学院”、农民讲习所等平台,让优秀村党支部书记、致富能手等现身说法,提高培训针对性、实用性。发展一批“土专家”“田秀才”,扶持一批农业职业经理人、经纪人,培育一批乡村工匠、文化能人、非物质文化遗产传承人。深入落实基层农技推广人才队伍20条措施,发挥好农业专家顾问团、现代农业产业技术体系创新团队和农村专业技术协会等作用。结合实施农技推广补助项目、“三支一扶”等基层服务项目,支持地方开展农技推广服务特聘计划。

   (三)加强专业人才队伍建设。发挥科技人才支撑作用,调整泰山学者、泰山产业领军人才工程支持范围,做好泰山产业领军人才工程高效生态农业创新类人才申报遴选工作。调整和规范泰山产业领军人才工程人才专项资金管理使用办法。对接农业领域人才需求,按照“领军人才+创新团队+优质项目(优势学科)”模式,实行“特事特办、一人一策”,面向全球引进顶尖人才团队。依托国家“千人计划”外专项目、省“外专双百计划”等平台,加大现代农业领域高端外国专家引进力度。继续实施科技特派员制度。研究制定吸引省内外人才到县域挂职的激励措施,开展科技副职选派工作,指导市县探索选派科技副镇长工作。全面建立城市医生、教师、科技文化人员等定期服务乡村机制。建立健全基层专业技术人才“定向评价、定向使用”人才评价制度。

   二、吸引社会各界投身乡村发展

   建立有效的激励机制,增强乡村对人才的吸引力、向心力、凝聚力,促进各类人才到农村创新创业。

   (一)支持各类人才返乡。以乡情乡愁为纽带,以大学生、进城务工人员、退伍军人等群体为重点,吸引更多人才投身现代农业,培养造就心怀农业、情系农村、视野宽阔、理念先进的“新农人”。吸引支持企业家、党政干部、专家学者、医生教师、规划师、建筑师、律师、技能人才等,通过下乡担任志愿者、投资兴业、包村包项目、行医办学、捐资捐物、法律服务等方式,关心支持参与乡村振兴。做好选拔人才到基层一线服务和选拔基层人才访学研修工作,推动人才双向流动。发挥群团组织的优势和力量,发挥民主党派、工商联、无党派人士等积极作用。开展乡村振兴“巾帼行动”。加大对西部和省扶贫开发重点区域人才支持力度,遴选乡村振兴急需的紧缺人才。

   (二)培育壮大新乡贤队伍。实施新乡贤培育与成长工程,引导村内老党员、老干部、人大代表、退伍军人、经济文化能人等群体扎根本土,发现、培养、壮大新乡贤队伍。建立完善新乡贤吸纳机制,鼓励离退休党员干部、知识分子和工商界人士“告老还乡”,到乡村发挥余热、施展才能,实现宝贵人才资源从乡村流出再到返回乡村的良性循环。鼓励各地挖掘整理乡贤资源,研究制定吸引新乡贤的支持政策。

   (三)引导工商资本下乡。落实和完善融资贷款、配套设施建设补助、税费减免等扶持政策,引导工商资本积极投身乡村振兴事业。加快制定鼓励引导工商资本参与乡村振兴的实施意见,鼓励工商资本投资适合产业化、规模化、集约化经营的农业领域,发展智慧农业、循环农业、休闲旅游、环境整治等方面的综合经营,通过项目建设带动人才回流农村,培养本土人才,为乡村振兴注入现代生产元素和人力支撑。

   三、优化人才发展环境

   完善人才培养、引进、使用、激励等方面的政策措施,营造良好环境,促进人才向农村集聚。

   (一)创新培养成长机制。探索多样化人才培养模式,加大对现有人才的培养力度,吸引山东籍各类人才柔性回归乡村,建立自主培养与人才引进相结合,学历教育、技能培训、实践锻炼等多措并举的农村人力资源开发机制。制定农村人才培养和评价标准,因材施教进行课程设定,开展人才评价与认定工作。运用移动互联网等信息化手段,创新在线培训、手机客户端管理考核等新型服务方式。启动“卓越农林人才”培养计划,鼓励高等院校、中等职业学校和技工院校开设涉农专业,灵活设置专业方向,为乡村振兴培养专业化人才。参照近年来培养公费师范生、医学生的政策,在农业院校、农科类专业中探索开展公费农科生招生试点,对贫困家庭学生给予适当资助。深入推进高校毕业生“三支一扶”等计划,鼓励引导高校毕业生特别是农科类毕业生到基层工作。

   (二)完善管理服务机制。推动人才管理职能部门简政放权,保障和落实基层用人主体自主权。探索招聘特殊人才的办法,建立健全编制周转使用制度,为基层引才提供保障。鼓励有条件的地方建立村庄人才公寓或专家公寓,为农业科技人才短期性、周期性下乡提供便利。加强对第一书记、驻村工作队、“三支一扶”等人员的管理服务,使之成为乡村振兴的引领力量。加强“三农”工作干部队伍培养、配备、管理和使用,制定并实施培训计划,全面提升服务乡村振兴的能力和水平。从2018年开始,把乡村人才振兴重点任务分解到省人才工作领导小组有关成员单位,在人才工作目标责任制考核中将乡村人才振兴作为17市人才工作考核重点内容。

   (三)健全使用激励机制。研究制定鼓励城市专业人才参与乡村振兴的政策。完善高等院校、科研院所等事业单位专业技术人员到乡村和农业企业挂职、兼职和离岗创新创业制度,按规定保障其在职称评定、工资福利、社会保障方面的权益。推进人才发展体制机制改革,落实好基层专业技术人才职称评聘、创业扶持、待遇保障等政策措施。健全农业科技领域科研人员以知识产权明晰为基础、以知识价值为导向的分配政策。探索公益性和经营性农技推广融合发展机制,允许农技人员通过提供增值服务合理取酬。建立城乡、区域、校地之间人才培养合作与交流机制。

 

第六章 焕发齐鲁乡村文明新气象

推动乡村文化振兴

  乡村振兴,既要塑形,也要铸魂。要以乡风文明为保障,坚持物质文明和精神文明一起抓,培育文明乡风、良好家风、淳朴民风,促进文化兴盛,提振农村精气神,加快形成齐鲁乡村文明新风尚。

  一、持续开展乡村文明行动

  坚持不懈用习近平新时代中国特色社会主义思想武装教育农村干部群众,以社会主义核心价值观为引领,以培育时代新农民为着力点,突出思想道德内涵,组织实施“铸魂强农”工程,积极推进新时代文明传习中心建设,弘扬时代新风,凝聚起乡村振兴的强大精神力量。

   (一)全面提升农民文明素养。加强农村思想道德建设,广泛开展爱国主义、集体主义、社会主义教育,弘扬体现山东特色的时代精神、改革精神。充分用好道德讲堂、儒学讲堂、科学大讲堂等各类宣传文化阵地,普及社会主义核心价值观的基本内容和公民道德规范。发挥好农村老党员、老干部、老战士、老教师、老模范等新乡贤作用,凝聚道德力量、传播主流价值。深化诚信主题宣传教育活动,形成“守信光荣、失信可耻”的强大舆论氛围。开展“新农村新生活新农民”培训,将现代意识、科学精神、文明理念逐步渗入到群众头脑、转化为自觉行动,引导农民崇尚科学,改进生活方式。

   (二)倡导树立乡村文明新风。深化乡风民风建设,组织开展乡风民风评议,注重家庭家风家教,引导广大农民由“要我文明”向“我要文明”转变。充分发挥村规民约的道德自律作用,修订完善村规民约。探索制定乡风文明建设评价体系,设立乡风文明榜,形成德业相劝、过失相规、守望相助、患难相恤的社会风尚。深入开展移风易俗行动,提升婚丧嫁娶简约庄重的仪式感,推动红白理事会工作制度化、规范化。倡导婚事新办,引导广大农村青年树立新型婚恋观,推行免费颁证和婚礼式颁证服务。倡导厚养薄葬,文明办丧,深入开展殡葬改革试点,推广“沂水经验”和支部书记致悼词,加快公益性公墓建设,在体制机制创新、推进节地生态安葬、治理农村散埋乱葬等方面,形成一批可复制、可推广的政策措施和工作模式。到2022年,建立覆盖城乡居民的殡葬公共服务体系,节地生态安葬率达到60%。加强农村志愿服务,到2022年志愿服务站建设率达到80%以上。

   (三)广泛开展文明创建活动。深入实施四德工程,突出“孝诚爱仁”主要内容,普及善行义举四德榜建设,综合运用各类平台宣传先进事迹,让更多的好人好事上榜。广泛开展身边好人、最美人物、“学雷锋,做山东好人”等选树活动,完善山东好人、好人之星、道德模范逐级提升的选树链条,不断扩大榜样模范群体数量。深化文明村镇创建,加强动态管理,总结推广经验,力争到2022年,县级及以上文明村镇达标率达到80%以上,打造一批孝心村、和谐村、生态文明村、移风易俗村、兴业富民村等特色示范典型。开展“美在我家”“星级文明户”“最美家庭”“五好家庭”“村村都有好青年”,以及“好婆婆”“好媳妇”等文明创建和主题活动,更好发挥文明家庭示范引领作用。

 

二、强化乡村公共文化服务

   推动城镇公共文化服务向农村延伸,使更多资源向农村和农民倾斜,继续实施“文化惠民、服务群众”办实事工程,强化文化惠民项目与农民群众文化需求的对接。

   (一)加强乡村公共文化载体建设。坚持一院多能、一室多用,统筹建设各类活动场所。推进乡村综合性公共文化服务中心建设,制定建设标准,打造资源充足、设备齐全、服务规范、群众满意度较高的基层综合性公共文化设施和场所。加强文化礼堂、乡风家风馆、农家书屋、文体广场等文化阵地建设,部分中心村适度超前规划建设农民文化乐园。开展文化扶贫,推动资金、项目、政策向贫困地区倾斜,2018年完成省定贫困村文化大院或活动室建设任务,2020年实现全省基层综合性文化服务中心全覆盖。建立稳定规范的财政投入机制,吸引社会资金投入农村文化设施建设,形成政府主导、社会参与、多元投入的发展格局。

   (二)提高文化产品和服务供给质量。开展形式多样、接地气的文化活动,活跃繁荣农村文化市场。结合“深入生活、扎根人民”主题实践活动,充分运用文化科技卫生“三下乡”、文化进万家、送欢乐下基层、文艺志愿服务、“一村一年一场戏”免费送戏活动等平台载体,把更多优秀的电影、广播电视、戏曲、书刊、科普活动、文艺演出、全民健身活动送到农民中间。创新公共文化服务供给方式,制定公共文化服务提供目录,提供“菜单式”“订单式”服务,探索建设公共文化服务云平台,推动公共文化服务实现精准化。推广政府购买公共文化服务,在充分发挥文化企业供给作用的基础上,探索运用市场机制、社会捐助等多种形式,引导社会力量参与,增加农村文化资源总量,提高服务水平和效率。支持“三农”题材文艺创作生产,不断推出反映农民生产生活尤其是移风易俗方面的优秀文艺作品。

   (三)培育壮大乡村文化队伍。提升乡镇文化站组织管理人员素质能力,扶持发展农村广场舞队、庄户剧团等民间文艺社团和业余文化队伍,培育挖掘乡土文化人才,增强农村基层文化的自我发展能力。加大对农村文体团队的投入,组织文化专业人才、文化能人、民间艺人、非物质文化遗产传承人等开展培训辅导,提高农村文化骨干专业技能。扶持壮大文化志愿者和群众文化活动积极分子队伍,组织广大文艺工作者下乡,吸引优秀高校毕业生从事基层公共文化服务。

 

三、弘扬乡村优秀传统文化

   充分发挥我省传统文化底蕴和红色文化基因的优势,创造性转化、创新性发展乡村传统文化,以现代理念、优秀文化引领乡村振兴。

   (一)传承发展儒家文化。加快推进孔子孟子及儒家思想研究传播体系建设,深入挖掘整理儒家文化,形成一批精品成果。完善“图书馆+书院”模式,推进尼山书院标准化建设,建立全省尼山书院联盟,形成孔子故里独有的特色与优势。继续实施乡村儒学推进计划,推广济宁、聊城、潍坊等地乡村儒学经验,推动有条件的乡镇综合文化站、农村(社区)基层综合文化中心设立儒学讲堂。建立乡村儒学教师人才库,编撰乡村儒学教材,打造一批乡村儒学讲堂示范点。加强省际国际交流研讨,增强来鲁学习的服务接纳能力,推进儒学、礼仪进课堂,推广中华文明礼仪、传播中华优秀传统文化。到2025年,全省乡镇综合文化站儒学讲堂实现基本覆盖。

   (二)传承发展农耕文化。深入挖掘优秀传统农耕文化蕴含的思想观念、人文精神、道德规范,在保护传承基础上不断赋予新的时代内涵。推进乡村记忆工程,挖掘乡村特色文化符号,因地制宜建设一批民俗生态博物馆、乡村博物馆、历史文化展室、民俗旅游特色村,使乡村成为有历史记忆、地域特色的文化之乡、精神家园。开展“我们的节日”主题活动,利用传统节日组织开展花会、灯会、庙会、歌会等民俗活动。整理保护有地方特色的物质文化遗产,传承保护传统美术、戏剧、曲艺、技艺和民间传说等非物质文化遗产,鼓励支持非物质文化遗产传承人、其他文化遗产持有人开展传承、传播活动。实施乡村传统工艺振兴计划,培育具有地域特色和品牌价值的传统工艺产品,开发传统节日文化用品和民间艺术、民俗表演项目,推动齐鲁民俗文化产业加快发展。

   (三)传承发展红色文化。深入挖掘我省丰富的革命历史和文化资源,深化沂蒙精神内涵研究,发掘红色文化资源,加强革命历史文化教育基地建设,推动红色文化遗存和革命遗址挂牌立碑工作。突出沂蒙老区、胶东、渤海、冀鲁豫等红色文化资源富集区建设,打造红色文化传承示范区。推动革命文化教育普及,深化党史、国史学习教育,讲好山东故事。建好用好山东省党史馆、沂蒙革命纪念馆、沂蒙革命历史展览馆、沂蒙红色文化纪念馆等红色教育基地。扶持乡村红色文化旅游开发,推动红色旅游与民俗旅游、生态旅游、研学旅游等相结合,丰富红色旅游产品体系,打造全国一流的亲情沂蒙红色文化旅游目的地,推出“新时代山水圣人”红色旅游线路。

 

第七章 加强山东特色美丽乡村建设

推动乡村生态振兴

  环境好了,生活才能更好。良好的人居环境,是广大农民的殷切期盼。牢固树立绿水青山就是金山银山理念,统筹山水林田湖草系统治理,推动形成绿色发展方式和生活方式,打造农民安居乐业的美丽家园,让良好生态成为乡村振兴的支撑点。

  一、持续改善农村人居环境

   立足现有条件,区分轻重缓急,实施好农村人居环境整治三年行动,以垃圾污水治理、改厕和村容村貌提升为重点,着力补齐短板,加快建设美丽乡村,确保“一年提标扩面、两年初见成效、三年全面提升”。

   (一)深化农村“七改”建设。坚持把农民群众生活宜居作为首要任务,重点改善农村路水电气房厕及垃圾污水处理等基础设施条件。实施道路通村组、道路入户工程,2020年基本实现农村道路“户户通”,基本解决村内道路泥泞、村民出行不便等问题。推进农村饮水同网、同源、同质,扩大集中规模化供水覆盖面,农村自来水普及率保持在95%以上。提升城乡环卫一体化水平,推动全国农村生活垃圾分类示范县建设,有条件的地区推行垃圾就地分类和资源化利用,2020年全省95%的村庄实现农村生活垃圾无害化处理。推进农村生活污水治理有效处理,加强农村水污染防治,2020 年基本消除农村黑臭水体,50%以上的村庄对生活污水进行处理,农村新型社区基本实现污水全收集全处理。加快推进农村“厕所革命”,坚持建管并重,把“管”放到更加突出的位置,统筹抓好建设时序和长效管护,2020年基本完成农村无害化卫生厕所改造,让农民群众用上洁净厕所。对新出现的群众住房安全问题,及时纳入危房改造计划,确保群众住上安全房。推进村庄绿色亮化,2020年全省乡村绿化覆盖率达到 30%左右,实现主要道路和重要场所有照明路灯。按照宜气则气、宜电则电、尽可能利用清洁能源的原则,推进农村清洁取暖,2022年全省75%的村庄实现清洁供暖。积极推进卫生村镇创建,2020年省级卫生村比例达到30%以上。

   (二)打造山东特色乡村风貌。以多样化为美,建设立足乡土社会、富有地域特色、承载田园乡愁、体现现代文明的美丽乡村,打造各具特色的现代版“富春山居图”。编制全省乡村风貌整体设计和乡村风貌建设技术导则,指导民居特色的整体塑造。制定村庄保护发展规划,加大历史文化名村和传统村落保护力度,建立省级传统村落名录,探索传统村落警示和退出机制。加强对古居、古井、古树、古桥、匾额等历史文化要素的保护,延续村庄传统文脉。积极开展田园建筑示范,推动建设一批富有乡村气息,与自然环境协调,美观大方、色彩适宜的田园建筑。开展“美丽庭院”创建行动,到2020年,全省农村50%以上庭院建成美丽庭院,10%的庭院建成精品庭院。支持连片打造美丽乡村,把一个个“盆景”连成一道道“风景”,形成一片片“风光”,到2020年,全省30%以上的村庄建成美丽乡村,2022年40%以上的村庄建成美丽乡村,培育2000个特色风貌示范村。到2025年,2000个省扶贫工作重点村建成美丽乡村。

   (三)强化农村人居环境保障能力。坚持“建管并重”,探索政府支持与村民自治、市场化运作相结合的农村环保设施管理体制,将管理主体、经费保障、人员配备等内容制度化、规范化,确保运行维护长效管理。探索推行环境治理依效付费制度,健全服务绩效评价考核机制。规范推广政府和社会资本合作(PPP)模式,通过特许经营等方式吸引社会资本参与农村垃圾污水处理项目。探索建立垃圾污水处理农户付费制度,完善财政补贴和农户付费合理分担机制。依法简化农村人居环境整治建设项目审批程序和招投标程序,降低建设成本。加强对农村环保支持力度,省、市财政部门积极统筹各类相关资金,对农村环保基础设施建设给予奖补。县、乡两级将农村环境基础设施运行费纳入本级财政保障或予以补贴。

 

二、推进农业绿色发展

   以绿色发展为导向,推进投入品减量化、生产清洁化、废弃物资源化、产业模式生态化,走出一条产出高效、产品安全、资源节约、环境友好的可持续发展道路。

   (一)强化农业资源保护与节约利用。建立农业节水体系,完善农业节水工程措施,优先推进粮食主产区、严重缺水和生态环境脆弱地区节水灌溉发展,提高田间灌溉水利用率。在井灌区重点发展管道输水灌溉,积极发展喷灌、微灌和水肥一体化,推广用水计量和智能控制技术。在地下水超采区严格控制新增灌溉面积,大力提倡合理利用雨洪资源、微咸水、再生水等。推进农业水价综合改革,建立健全农业水价形成机制、精准补贴和节水奖励机制,明晰农业水权,提高农民有偿用水意识和节水积极性。在重点水源地汇水区内,大力提倡使用有机肥,加快实施环水有机农业。切实保护耕地资源,坚持耕地占补平衡数量与质量并重,降低耕地开发利用强度,积极争取国家休耕轮作试点。

   (二)推进农业清洁生产。实施化肥、农药减量增效行动,全面推广测土配方施肥技术,强化化肥、农药、兽药、饲料添加剂等投入品使用管理,推进病虫害统防统治和绿色防控。大力实施种养业循环一体化工程,加快规模化畜禽养殖场区粪污处理设施建设与标准化改造,推动规模化大型沼气建设,散养密集区逐步实现畜禽粪便污水分户收集、集中处理利用,开展有机肥替代化肥试点。到2022年全省畜禽粪污综合利用率达到81%,规模养殖场粪污处理设施装备配套率达到100%。以县为单位推进农业废弃物资源化利用试点,推广秸秆高效利用模式,到2022年全省主要农作物秸秆综合利用率达到92%。推进废旧地膜、微灌材料和包装废弃物等回收处理,开展地膜使用全回收、机械化免膜生产、消除土壤残留等试点。创建一批国家农业可持续发展试验示范区。

   (三)集中治理农业环境突出问题。加强农业面源污染治理,实施源头控制、过程拦截、末端治理与循环利用相结合的综合防治。开展农用地土壤污染状况详查,着力解决土壤酸化问题,继续开展重金属污染耕地修复及种植结构调整试点。加强渔业养殖污染治理,探索实施渔业养殖总量控制制度,全面清理开放性湖泊、饮用水源地网围网箱养殖。推广生态养殖模式,加强养殖尾水排放监管,池塘和工厂化养殖实行达标排放。加强近岸海域水产养殖监管,优化海水养殖布局。

 

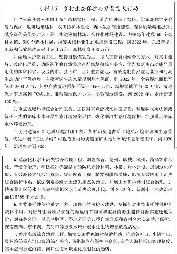
三、加大乡村生态保护与修复力度

   深入实施乡村山水林田湖草生态保护和修复工程,完善生态系统保护制度,促进乡村自然生态系统功能和稳定性全面提升,持续改善生态环境质量。

   (一)建设健康稳定田园生态系统。坚持系统性、整体性原则,深入贯彻“山水林田湖草是一个生命共同体”的理念,更加注重生态保育。坚持宜农则农、宜渔则渔、宜林则林,打造种养结合、生态循环、环境优美的田园生态系统。加强农业生态基础设施建设,修复自然生态系统、涵养水源、保持水土、净化水质、保护生物多样性等功能。保护和改善农田生态系统,大力发展有机生态农业。保护和培育森林生态系统,对鲁东丘陵区、鲁中南低山丘陵区、鲁西北平原区、黄河三角洲四个主体功能区,分类施策,提高林业生态发展的平衡性,大力开展国土绿化行动,推进沿河、沿湖、沿路、沿海造林绿化及农田生态林网建设。

   (二)实施生态修复重大工程。实施湿地修复工程,对集中连片、破碎化严重、功能退化的自然湿地进行修复和综合整治,有效遏制自然湿地萎缩和河湖生态功能下降趋势。开展沙化荒漠化治理,以东营、德州、聊城、滨州、菏泽五市为重点,积极推进乔灌结合的防风固沙林网、林带、片林建设。推进荒山、荒沟、荒滩整治修复。积极推进泰山山水林田湖生态修复国家试点工程。支持长岛海洋生态保护和持续发展。支持资源型城市开展生态修复工作,实施矿山环境治理恢复,持续推进采煤塌陷地治理。强化农业防灾减灾能力建设,提高抵御洪涝灾害、气象灾害等应急处置水平。

   (三)加强重要生态系统保护。严格遵守生态保护红线,统筹陆域和海域,2018年完成省级生态保护红线优化工作。对生态保护红线区内违法违规项目和历史遗留问题进行登记,制定方案,分类逐一提出退出意见。各市先行开展自然保护区勘界定标试点,2020年全面完成全省勘界定标,强化自然保护区环境监管。开展水土保持、自然植被恢复、物种保护、清除人类建设痕迹和影响工作,恢复自然保护区生态功能。编制实施自然保护区中长期保护规划,建立长效管理机制。开展领导干部自然资源资产和生态环境保护责任审计,以土地资源、水资源、森林资源、矿山生态环境治理等为重点进行审计监督,强化审计结果运用。

   四、推动实现生态资源价值

   进一步健全生态保护补偿机制,切实提高自然资源的科学利用水平,提高生态保护与修复综合效益,让保护生态环境得到实实在在的收益。

   (一)健全生态保护补偿机制。完善以政府购买服务为主的公益林管护机制,建立重点生态公益林补偿标准动态调整机制和以森林植被碳储量为切入点的市场化生态保护补偿机制,继续实施国家、省级重点公益林营造、抚育、保护和管理的生态效益补偿。在国家级湿地公园开展生态保护补偿试点,并逐步在省级湿地公园推广。在确保基本农田保护面积不减少的前提下,将已划入基本农田的25度以上坡耕地逐步退出。探索市场化生态补偿机制,建立健全用水权、碳排放权交易制度。研究制定市县补偿为主、中央和省级财政给予支持的横向生态保护补偿机制办法,对现有生态补偿政策进行整合,建立生态保护红线生态补偿机制。探索建立流域生态补偿机制。到2020年,实现全省森林、湿地等重点领域和禁止开发区域、重点生态功能区等重要区域生态保护补偿全覆盖,初步建立多元化补偿机制,基本形成符合省情的生态保护补偿制度体系。

   (二)增加生态产品和服务供给。顺应人民群众对乡村优美风光、生态产品和服务需求不断增长的趋势,正确处理开发与保护的关系,将乡村生态优势转化为发展生态经济的优势,提供更多更好的绿色生态产品和服务,促进生态和经济良性循环。加快发展森林旅游、河湖生态观光、冰雪海上运动、温泉度假旅游、野生动物驯养繁殖等产业,积极开发观光农业、游憩休闲、健康养生、生态教育等服务。大力发展“生态+”产业,实施原生态保护,创建一批特色生态旅游示范村和精品线路,打造绿色生态环保的乡村生态旅游产业链。

   (三)发挥自然资源多重效益。进一步盘活森林、湿地等生态资源;盘活利用农村集体建设用地;对集中连片建设生态保护与修复工程达到一定规模的经营主体,允许占用1%-3%治理面积从事旅游、康养、设施农业等相关产业开发的优惠政策。深化集体林权制度改革,放活对集体和个人所有的人工商品林采伐和运输管理,扩大商品林经营自主权。鼓励各类社会资本通过租赁、转让等方式取得林地经营权,建立林权收储担保补助政策,支持开展林权收储担保业务。鼓励金融机构将企业参与生态保护修复情况纳入信用评级

 

第八章 构建新型乡村治理体系

推动乡村组织振兴

   乡村振兴,治理有效是基础。把夯实基层基础作为固本之策,健全党委领导、政府负责、社会协同、公众参与、法治保障的现代乡村社会治理体制,坚持自治、法治、德治相结合,打造共建共治共享的乡村善治格局,确保乡村社会充满活力、安定有序。

   一、加强农村基层党组织建设

   火车跑得快,全靠车头带。农村基层党组织是党在农村全部工作的基础,是党联系广大农民群众的桥梁和纽带,其执政能力的强弱直接关系到农村改革、发展和稳定,关系到党在农村基层执政地位的巩固,关系到乡村振兴能否实现。

   (一)强化农村基层党组织领导核心地位。落实好全面从严治党要求,扎实推进抓党建促乡村振兴,突出政治功能,提升组织力,打造坚强的农村基层党组织,培养优秀的党组织书记,发挥农村基层党组织战斗堡垒作用,为乡村振兴提供坚强的政治保证和组织保证。积极适应农业农村现代化要求,加大在农民合作社、农村企业、农村社会化服务组织、农民工聚居地中建立党组织力度,及时调整优化合并村组、村改社区、跨村经济联合体党组织设置和隶属关系,切实加强党组织对农村各类组织的领导。适应新型农村社区建设要求,调整优化党组织设置。持续整顿软弱涣散村党组织,每年按照一定比例倒排整顿对象,建立工作台账,逐一制定整顿措施,开展集中整顿。坚持政治标准,强化“从好人中选能人”导向,选优配强村“两委”班子特别是党组织书记,鼓励政治性、组织性、纪律性强的退伍军人进入村“两委”班子。统筹城乡人才资源,拓宽选人视野,积极探索优秀书记跨村兼职、机关干部脱产任职等方式,推动村党组织书记队伍整体优化提升。加大农村干部学历教育和后备干部递进培养力度,推动农村基层党员干部素质提升长效化,提高村干部综合素质和致富带富能力。统筹加强村级组织配套建设,坚持以村党组织为核心、村民自治和村务监督组织为基础、集体经济组织和农民合作组织为纽带、各种经济社会服务组织为补充,建立和完善农村组织体系,充分发挥各类组织在乡村振兴中的积极作用。研究出台《山东省 2018-2022年党的基层组织建设规划纲要》。

   (二)加强基层党员队伍建设。基层党员队伍建设关乎执政党的执政之基和力量之源。坚持把政治标准放在首位,严格标准条件,注重从青年农民中发展党员,提高农村发展党员质量。组织开展形式多样的党员教育活动,加强党的基本理论、基本路线、基本方略和党的宗旨、党性、党纪、党的基本知识教育。健全落实农村党员定期培训制度,强化知识和技能培训。健全党员岗位创先争优长效机制,发挥党员先锋模范作用。通过开展党员挂牌、设立党员责任区、结对帮扶、党员承诺践诺和志愿服务等活动,树立先进典型,强化党员意识,真正做到一个党员就是一面旗帜。完善第一书记和驻村工作队制度,全面向贫困村、软弱涣散村和集体经济空壳村派出第一书记,调整充实驻村工作队,推动精准驻村帮扶。做好选调优秀高校毕业生到基层工作。

   (三)推进基层党组织制度和作风建设。严格党内政治生活,以“主题党日”为载体,抓严抓实“三会一课”、组织生活会、民主评议党员等基本制度,探索提升党的组织生活活力的途径和办法。认真落实《中国共产党党务公开条例(试行)》,积极推进党务村务财务公开,及时回应党员和群众关切,以公开促落实、促监督、促改进。严格落实按“四议两公开”程序决策村级重大事项制度,促进村级事务运行健康有序。认真落实村干部小微权力清单、坐班值班、岗位目标责任制等制度,督促村干部履职尽责、为民服务。建立健全村干部经济责任审计、任期述职、责任追究等制度,规范村级事务运行。严厉整治惠农补贴、集体资产管理、土地征收等领域侵害农民利益的不正之风和腐败问题。

   (四)落实基层组织保障政策。建立村级组织运转经费正常增长机制,加大财政保障力度,确保县域范围内平均每村每年财政补助村级组织运转经费不低于9万元,并建立正常增长机制,每3年调整一次最低保障标准,对集体经济薄弱村、空壳村村级组织运转经费,各市根据经济社会发展水平,可参照大、中、小村分别确定最低保障标准,由县级财政兜底保障。加大抓党建促村级集体经济发展工作力度,以县为单位逐村分析研究,制定发展村级集体经济的实施方案。鼓励村党支部领办合作社,统筹整合资金重点扶持集体经济薄弱村、空壳村,总结推广先进典型、对有贡献的村干部可以进行物质奖励。

   二、完善乡村自治制度

   坚持自治为基,加强农村群众性自治组织建设,推动乡村治理重心下移,尽可能把资源、服务、管理下放到基层,健全和创新村党组织领导的充满活力的村民自治机制。

   (一)深化村民自治实践。严格依法实行民主选举,选出群众拥护的讲政治、守规矩、重品行、有本事、敢担当的村委会班子。推动村党组织书记通过选举担任村委会主任。严格落实村民会议和村民代表会议制度。抓好村(农村社区)协商示范点建设,以县(市、区)为单位编制社区协商目录,推动社区协商制度化、规范化和程序化,发挥村民自治章程、村规民约的积极作用。推进村务监督委员会建设,规范职责权限、监督内容、工作方式,提高村务监督工作的水平和实效。修订完善《山东省村务公开条例》,进一步规范村务公开的内容、形式、时间和程序,实现村务事项事前、事中、事后全过程公开。

   (二)推进基层管理服务创新。积极稳妥地推动多村一社区体制改革,依法有序撤销合并社区内原行政村村民委员会,设立一个村民委员会。积极推进相关配套政策改革,取消以原行政村为单位的财政补助体制,建立以社区、人口为依据的财政扶持政策,让社区成为农村社会治理服务基本单元。创新基层管理体制机制,整合优化公共服务和行政审批职责,打造“一门式办理”“一站式服务”的综合服务平台。在村庄普遍建立网上服务站点,逐步形成完善的乡村便民服务体系。集中清理上级对村级组织考核评比多、创建达标多、检查督查多等突出问题。

   (三)发展农村各类合作组织。以提高农民组织化程度为重点,积极培育合作经济组织,带动农民发展特色优势产业,促进农民增收,壮大集体经济。厘清村民委员会、农村集体经济组织权责边界,维护村民委员会、农村集体经济组织、农村合作经济组织的特别法人地位和权利。积极发展农村各类中介组织,为农民群众提供市场信息、决策咨询等中介服务,畅通农产品流通渠道。逐步建立和完善优势产业的行业协会,引导农民在自愿的基础上,发展新型合作组织和农民经纪人队伍。大力培育服务性、公益性、互助性农村社会组织,积极发展农村社会工作和志愿服务,着力满足农民个性化、多样化需求。

   三、推动法治乡村建设

   坚持法治为本,树立依法治理理念,完善乡村法律服务体系,强化法律在维护农民权益、规范市场运行、农业支持保护、生态环境治理、化解农村社会矛盾等方面的权威地位。

   (一)深入开展农村法治宣传教育。组织实施“七五”普法规划,开展“法律进乡村(社区)”活动,广泛宣传土地管理法、农村土地承包法、村民委员会组织法、婚姻法等与乡村群众生产生活密切相关的法律知识,不断增强农村基层干部群众的法治观念和依法维权意识,在乡村形成办事依法、遇事找法、解决问题用法、化解矛盾靠法的良好法治环境。坚持学用结合、普治并举,推进“民主法治示范村(社区)”创建活动。加强法治宣传一条街、法治书屋、远程教育等法治宣传阵地建设,大力开展法治文化活动,构建覆盖县乡村的法治文化体系。

   (二)增强基层依法办事能力。增强基层干部法治为民意识,将政府涉农各项工作纳入法治化轨道。深入推进综合行政执法改革向基层延伸,推动执法队伍整合、执法力量下沉,探索建立乡镇(街道)综合执法平台,加大农村的执法力度。进一步完善执法标准规范,改进执法方式方法,加强执法监督,把执法目的与手段、执法过程与结果统一起来,切实做到严格规范公正文明执法。健全农村公共法律服务体系,抓好村(社区)法律顾问工作,落实“一村一法律顾问”,加强对农民的法律援助和司法救助,降低法律援助门槛,扩大法律援助范围,抓好困难群众法律援助工作。建立健全乡村调解、仲裁、司法保障的农村土地承包经营纠纷调处机制。推进村(社区)司法行政工作室建设,建好用好“12348热线平台”,优化升级“12348山东法网”,为群众提供方便快捷的法律服务。

   (三)全面推进平安智慧乡村建设。加强治安突出问题排查整治,深入开展扫黑除恶专项斗争,严厉打击农村黑恶势力、宗族恶势力,严厉打击黄赌毒盗拐骗等违法犯罪。依法加大对农村非法宗教活动和境外渗透活动打击力度,依法制止利用宗教干预农村公共事务。借鉴推广浙江“枫桥经验”,创新群众工作方法,健全完善村居、社区人民调解组织网络,全面推行智慧民调系统,善于运用法治思维和法治方式解决涉及群众切身利益的矛盾和问题。落实社区服刑人员、刑满释放人员管理制度,健全政府主导、社会参与、家庭扶持的帮扶机制,使其尽快融入社会,预防重新违法犯罪。加强反邪教、社区戒毒、严重精神障碍患者服务管理工作,对乡村留守老人、妇女儿童等强化服务教育,提高其自我防范意识和能力。强化网格化管理,深入实施“雪亮工程”,继续深化平安智慧村庄(社区)创建活动,构建人防、技防、物防深度融合的农村治安防控体系。强化乡村安全生产监管,防范各类事故发生。

   四、提升乡村德治水平

   坚持德治为先,传承弘扬农耕文明精华,以德治滋养法治精神,让德治贯穿乡村治理全过程。

   (一)强化道德教化作用。发挥中华传统文化、伦理道德的教化滋养作用,大力弘扬社会主义核心价值观,把社会和谐稳定建立在较高的道德水准上。深入挖掘乡村熟人社会蕴含的道德规范,结合时代要求进行创新,通过完善村规民约、居民公约等,培育规则意识、契约精神、诚信观念,引导农民向上向善、孝老爱亲、重义守信、勤俭持家。建立道德激励约束机制,引导农民自我管理、自我教育、自我服务、自我提高,实现家庭和睦、邻里和谐、干群融洽。深入宣传道德模范、身边好人的典型事迹,鼓励见义勇为,弘扬真善美,传递正能量。

   (二)加强乡村德治建设。深入挖掘和阐发中华优秀传统文化讲仁爱、重民本、守诚信、崇正义、尚和合、求大同的时代价值,开展优秀传统文化传播,立家训家规、传家风家教,倡文明树新风、革除陈规陋习等活动,推进家风建设、文明创建、诚信建设,依法治理、道德评议等行动,实现乡村德治与自治良性互动。注重微博、微信等网络社交媒体的广泛应用,引导群众性自治组织规范发展,发挥其植根群众、联系群众、服务群众的优势,形成群众问题由群众解决的新机制。推广建立“两代表一委员”接待室、“五老人员”调解工作室、安丘景芝“公开听证法”等化解矛盾做法,形成全民参与社会治理的共建共享共治格局。

   (三)培养健康社会心态。加强社会心理服务体系建设,将社会心理咨询服务场所建设纳入各级特别是基层综治中心标准化建设管理范畴。在全省二级以上综合医院普遍设置心理科,重点临床科室配备专兼职心理咨询师,乡镇卫生院和社区卫生服务中心设置心理咨询室,专业化开展精神卫生和心理抚慰工作。聘请专业社会工作者或心理辅导人员、志愿者,开展心理健康宣传教育和心理疏导。充分利用现代信息技术,做好流浪乞讨、服刑、刑满释放、社区矫正、社会戒毒人员和孤寡老人、留守儿童妇女及易肇事肇祸严重精神障碍患者等的人文关怀、心理疏导和危机干预。

 

第九章 保障改善农村民生

走共同富裕之路

   乡村振兴,生活富裕是根本。坚持在发展中保障和改善农村民生,围绕农民群众最关心、最直接、最现实的利益问题,加快补齐农村民生短板,满足农民群众日益增长的民生需要,把乡村建设成为幸福美丽新家园,让农民群众有更多实实在在的获得感、幸福感。

   一、着力促进农民增收致富

   积极拓展农民就业创业增收空间,促进农民更高质量和更充分就业,确保农民收入持续增长,到2022年城乡居民收入差距缩小到2.38∶1以内。

   (一)拓宽农民增收渠道。大力发展特色县域经济,重点扶持一批吸纳就业能力强的产业和企业,推进农村就业示范基地建设。结合新型城镇化建设,引导产业梯度转移,深入实施农村新型社区和特色产业园区“两区共建”,强化产业就业支撑,积极支持农民就地就近转移就业。大力发展乡村特色产业,振兴传统工艺,培育一批家庭工场、手工作坊、大姐工坊、乡村车间,促进乡村经济多元化。鼓励返乡人员发挥自身资本、技术、信息等优势,创办领办家庭农场林场、农民合作社、农业企业、农业社会化服务组织等新型农业经营主体。通过财政补贴、政府购买服务、税收优惠等政策,鼓励和支持农民工等返乡下乡人员创业创新,引导返乡人员组建创业创新团队,培育形式多样的产业联盟或产业化联合体。

   (二)强化乡村就业创业服务。健全覆盖城乡的公共就业创业服务体系,提供全方位公共就业创业服务。在农村地区全面落实就业政策法规咨询、信息发布、职业指导和职业介绍等公共就业服务制度,组织开展就业服务专项活动。从企业家、职业经理人、电商辅导员、科技特派员、返乡创业带头人中选拔一批就业创业导师,组成就业创业指导专家服务团队,为农民提供就业创业辅导。选择一批知名农业企业、农民合作社、小康村、农产品加工和物流园区等作为基地,为农民就业创业提供必要的见习、实习和实训服务。做大做强“金蓝领”培训项目,强化紧缺急需高技能人才培养。实施“创业齐鲁训练营”项目,选拔一批有持续发展和领军潜力的返乡创业创新人员,参加高层次进修学习或交流考察。实施农村双创百县千乡万名带头人培育计划,加强农村双创人员和双创导师培育,创建一批具有区域特色的农村双创示范园区(基地)。

   (三)完善就业创业支持政策。消除城乡劳动者身份差异,实现同工同酬,形成开放透明、统一规范、竞争有序的人力资源市场体系。完善政府、工会、企业共同参与的协商协调机制,构建和谐劳动关系,监督指导用工单位依法与农民工签订劳动合同,提高农村转移人口就业质量。健全完善并严格落实“一书两金一卡”制度为主要内容的工资支付保障机制,加大对欠薪企业的惩处力度,切实维护农民工劳动报酬权益。做好劳动用工备案、就业失业登记、社会保险登记等工作,加强对企业用工的动态管理服务。建立创业风险防范机制,鼓励开发相关保险产品,按规定将返乡创业人员纳入就业援助、社会保险和救助体系,使返乡创业有后盾、能致富。

 

二、推动农村基础设施提档升级

   继续把基础设施建设重点放在农村,持续加大投入力度,加快交通物流、水利、信息、能源等重大工程建设,补齐农村基础设施短板,推动城乡互联互通。

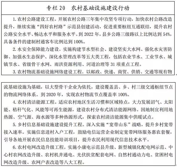
   (一)增强交通物流设施保障能力。以示范县为载体全面推进“四好农村路”建设,加快农村公路改造升级,推动农村公路枢纽的互通联结,到2022年农村公路县乡道三级及以上占比达到54%,农村公路通达所有行政村和农村新型社区。全面推进城乡客运公交化和城乡公交一体化建设,鼓励发展镇村公交,促进城乡公交与城市公交的紧密对接,到2022年具备条件的建制村通客车比例达到100%。整合优化现有物流要素资源,以邮政快递、商贸、供销、交通等物流设施为基础,加快推进农村物流网络节点建设,促进建设标准化、管理规范化、服务多元化,全面提升农村物流站点服务能力和水平,形成城乡互动、县乡村互联、畅通高效的物流网络体系,重点解决物流入村“最后一公里”问题。

   (二)提升水安全保障能力。加快推进水利基础设施网络建设,着力构建“一纵双环、库河水系连通”山东“百”字型骨干水网,切实提高水安全保障能力。实施黄水东调应急调水二期工程并延伸至青岛境内,论证规划南水北调胶东续建工程、沂沭河洪水资源利用、引江入临和南滨海调水工程,推进白云水库等雨洪资源利用工程建设,推动实施南四湖湖东滞洪区等列入国家172项节水供水重大水利工程建设,加快推进潍河等3000平方公里以上大型河道和180项200-3000平方公里中小河流治理,实施40座大中型病险水库、2013座小型病险水库除险加固和加快推进大中型病险水闸除险加固,基本消除防洪减灾重点薄弱环节,标准内洪水基本可控。推进海堤建设,逐步完善沿海风暴潮防御体系。

   (三)实施数字乡村战略。综合运用多种技术手段,持续推进农村地区移动和固定宽带网络建设。引导移动、联通、电信和广电等电信运营企业加大农村网络建设投资,进一步提高农村地区光纤宽带接入能力,到2020年,农村家庭基本具备100M以上接入能力。加大对农村移动通信基站铁塔建设的支持力度,扩大4G无线网络覆盖范围,推动5G网络布局和商用进程,基本实现农村地区移动宽带网络人口全覆盖。落实农村地区网络提速降费政策,鼓励电信运营企业推出面向贫困户的网络资费优惠。建设信息进村入户平台,完善农村消费信息服务、市场信息服务、“三农”政策服务、农村生活服务等系统和手机APP,推进服务手段向移动终端延伸,服务方式向精准投放转变。推动远程医疗、远程教育等应用普及,建立空间化、智能化的新型农村统计信息综合服务系统,弥合城乡数字鸿沟。

   (四)推进农村能源革命。着力推进农村能源结构调整,深化农村能源服务体制机制创新,构建清洁高效、多元互补、城乡协调、统筹发展的现代农村能源体系。加快新一轮农村电网升级改造,推动供气设施向农村延伸,形成以电网为基础,与天然气管网、热力管网等互补衔接、协同转化的能源设施网络体系。支持绿色能源示范村镇、可再生能源集中供热等重大工程建设,重点支持生物质供热、规模化生物质天然气、规模化大型沼气、太阳能、地热能、风能等技术的推广应用,鼓励多能互补系统工程的示范应用,提高农村清洁能源自给率。大力发展“互联网+”智慧能源,促进能源和信息深度融合,支撑和推进农村能源革命。加强农村能源发展统筹规划,探索建设农村能源革命示范区。

 

三、统筹城乡公共服务体系建设

   构建覆盖城乡、普惠共享、公平持续的基本公共服务体系,使农民群众能够享有更好的教育、更可靠的社会保障、更高水平的医疗卫生服务,实现城乡基本公共服务均等化。

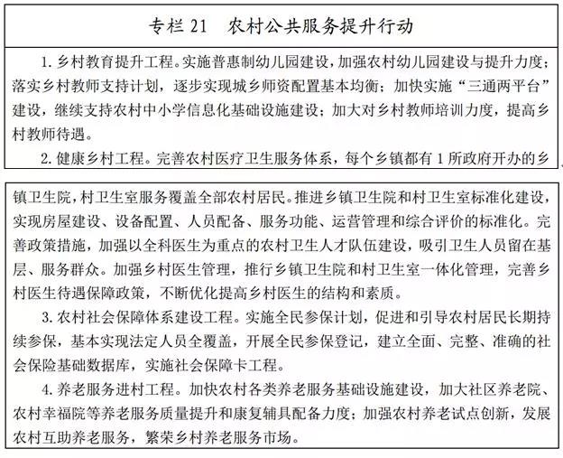
   (一)优先发展农村教育事业。加快推进“全面改薄”工作,办好农村寄宿制学校和小规模学校,实现城乡义务教育学校办学条件标准化。完善城乡统一的义务教育经费保障机制,逐步提高生均公用经费标准,扩大农村家庭经济困难学生生活费补助范围。全面实施中小学教师“县管校聘”管理改革,统筹城乡教师资源配置,逐步建立义务教育学段教师农村学校服务期制度,使城乡之间、学校之间教师交流轮岗制度化。继续实施乡村学校特级教师岗位计划等,落实免费师范生招生、培养政策,为农村学校培养高素质的全科教师。全面落实农村教师正常待遇,在核定绩效工资总量时,向农村学校适当倾斜。落实县域统一的义务教育岗位结构比例政策,完善职称评聘和培养培训政策,向农村学校适当倾斜。加快学前教育改革发展,提高学前教育普及普惠率。加强高中阶段教育改革发展,巩固提升高中阶段教育普及水平。加快发展面向农村的现代职业教育,统筹优化职业教育城乡布局,逐步提高中等职业教育免学费补助标准。到 2020年,全省义务教育与城镇化发展基本协调,城乡学校布局更加合理,城镇大班额问题基本消除,乡村教育质量明显提升。

   (二)推进健康乡村建设。健全农村三级医疗卫生服务体系,完善农村卫生室布局,加强乡镇卫生院和村卫生室标准化建设,缩小城乡卫生资源配置差距,实现城乡基本公共卫生服务均等化。基于政务信息资源共享交换平台和区域全民健康信息平台,实现医疗服务、公共卫生和医疗保障等信息互联共享,以大数据支撑群体疾病预测和个体化服务。探索开展全科医生特设岗位试点,公开招聘符合条件的特岗全科医生到乡镇卫生院从事全科医疗工作。健全和完善家庭医生签约服务,稳步扩大家庭医生签约覆盖面,签约服务优先覆盖老年人、孕产妇、儿童、残疾人、慢性病、结核病、严重精神病患者、贫困人口、计划生育特殊家庭等重点人群。深入开展健康教育活动、爱国卫生运动和健康村镇建设。加强远程医疗能力建设,促进优质医疗资源向农村延伸、县级医院与县域内各级各类医疗卫生服务机构互联互通。加强基本医疗保险、大病保险、医疗救助、疾病应急救助等制度的有效衔接,将医疗商业保险补充保险覆盖全部贫困人口。不断完善农村居民基本医疗保险门诊统筹,逐步提高政策范围内住院费用报销比例。

   (三)健全农村社会保障制度。完善城乡居民基本养老保险制度,建立城乡居民基本养老保险待遇确定和基础养老金正常调整机制。全面落实被征地农民社会保障资金,实行“先保后征”政策。突出社区居家养老,重点推进医养结合,推动农村各类养老服务设施质量提升。2020年全面建成以居家为基础、社区为依托、机构为补充、医养相结合的养老服务体系。深入推进养老院服务质量建设专项行动,鼓励多种方式建设幸福院、日间照料中心等互助养老服务设施,提升改造乡镇敬老院,打造农村区域性养老服务中心,确保农村养老服务质量大转变、大提升。到2022年,农村幸福院达到1.3万所以上。统筹城乡社会救助体系,完善最低生活保障制度。通过整合、改扩建、新建等方式,集中建设若干处中心敬老院,完善服务设施条件,打造区域性农村综合性社会福利服务机构,积极稳妥推进特困人员供养机构社会化改革,2020年底各地失能半失能特困人员集中供养率不低于50%。进一步做好医疗救助和临时救助工作,确保农村群众突发性、紧迫性、临时性基本生活困难得到及时救助,基本生活得到有效保障。完善农村残疾人生活用电、水、气、暖等优惠政策。健全农村留守儿童和妇女、老年人以及困境儿童关爱服务体系。

 

四、坚决打好精准脱贫攻坚战

   坚持乡村振兴与脱贫攻坚有机衔接,制定落实打好精准脱贫攻坚战三年行动实施意见,把提高脱贫质量放在首位,聚焦重点区域和特殊贫困群体,紧盯“黄河滩”,聚焦“沂蒙山”,锁定“老病残”,采取更加有力的举措、更加集中的支持、更加精细的工作,深入推进精准扶贫精准脱贫,坚决打好精准脱贫这场对全面建成小康社会最具决定性意义的攻坚战。

   (一)坚持精准扶贫精准脱贫。坚持“两不愁、三保障”现行标准,既不降低标准,也不吊高胃口,把握好脱贫攻坚节奏进度,2018年基本完成脱贫攻坚任务,2019年巩固提升,2020 年全面完成。采取多渠道、多样化的精准扶贫精准脱贫路径,扎实做好产业扶贫、就业扶贫、电商扶贫、旅游扶贫、光伏扶贫、教育扶贫、健康扶贫、金融扶贫、生态扶贫、易地扶贫搬迁等工作,因地制宜,分类指导,精准施策,提高扶贫措施的有效性。巩固和深化大扶贫格局,加大“6+6”省内扶贫协作力度。从实际需要出发建立“扶贫车间”,促进有效利用、长效运行、持续发展,推动成为致富车间、发展车间和农村“三留守人员”家园。推广土地流转、股权、分红等办法,解决脱贫稳固问题,完善稳定脱贫长效机制,脱贫攻坚期内对符合条件的已脱贫人口继续给予帮扶,脱贫不脱政策,脱贫不脱项目。

   (二)聚焦深度贫困地区集中发力。加大对临沂和菏泽2个市、20个脱贫任务比较重的县(市、区)、200个重点扶持乡镇、2000个省扶贫工作重点村和黄河滩区等深度贫困地区的支持力度。以解决突出制约问题为重点,以重大扶贫工程和到村到户帮扶为抓手,新增脱贫攻坚资金、新增脱贫攻坚项目、新增脱贫攻坚举措主要用于深度贫困地区,着力改善发展条件,增强贫困群众发展能力,攻克深度贫困堡垒。加快推进易地扶贫搬迁,统筹推进黄河滩区居民迁建工程建设,推动居民安置、产业培育同步规划、同步实施,加强后续产业发展和转移就业,既让群众“挪穷窝”,也帮助其“拨穷根”,2018年全面完成易地扶贫搬迁任务,2020年基本解决60万滩区居民防洪安全和安居乐业问题。

   (三)强化特殊贫困群体脱贫解困。聚焦老弱病残特殊贫困群体,把符合条件的贫困人口全部纳入最低生活保障范围。采取资产收益、低保兜底、实物供给、邻里互助等保障性扶贫措施,确保住有所居、病有所医、残有所助、弱有所扶、生活有保障。完善资产收益扶贫机制,明确所有权,放活经营权,确保收益权,落实监督权,推进扶贫资产保值增值、规范管理、长效运行,资产收益重点向老弱病残特殊贫困群体倾斜。继续实行以医疗商业补充保险、意外伤害保险、家庭财产保险为主的扶贫特惠保险,解决因病因灾致贫返贫问题。

   (四)注重激发贫困人口内生动力。把扶贫与扶志、扶智结合起来,把救济纾困和内生脱贫结合起来,加强教育引导,注重正向激励,总结宣传脱贫典型,用身边人身边事示范带动,营造脱贫光荣、勤劳致富的价值导向和舆论氛围,引导贫困群众树立脱贫的信心和斗志,促进形成自强自立、争先脱贫的精神风貌。根据贫困户技能需求、发展意愿等,开展免费实用技能培训,提升贫困群众发展生产和务工经商的基本技能,实现可持续稳固脱贫。改进帮扶方式,更多采用生产奖补、劳务补助、以工代赈等方式,引导贫困群众通过自己辛勤劳动脱贫致富。

   (五)强化脱贫攻坚责任和监督。严格落实脱贫攻坚责任制,强化党政一把手负总责。落实各级党委、政府和有关部门(单位)、第一书记、驻村工作队、帮扶责任人等方面的责任。落实省领导联系脱贫任务比较重的县(市、区)工作制度。对20个脱贫任务比较重的县(市、区)党政正职实行重点管理,脱贫攻坚期内保持相对稳定。坚持最严格的考核评估制度,统筹推进扶贫领域腐败和作风突出问题专项治理,严查扶贫领域腐败、作风、责任落实等方面突出问题,推动脱贫攻坚精致落地、阳光透明。做好第一书记抓党建促脱贫攻坚工作,强化一线攻坚力量。

 

第十章 推进体制机制创新

强化乡村振兴制度性供给

   实施乡村振兴战略,必须把制度建设贯穿其中。重塑城乡关系,强化制度性供给,加快建立健全城乡融合发展的体制机制和政策体系,走城乡融合发展之路。

   一、构建城乡融合发展体制机制

   推动城乡资本、技术、人才等要素双向流动,促进城乡公共服务均等化、要素配置合理化、产业发展融合化,提升乡村“内在气质”和“外在颜值”,强健乡村发展的“骨骼”和“血肉”,加快形成工农互惠、城乡融合的新型工农城乡关系。

   (一)促进城乡要素合理流动。以破除城乡要素流动体制机制障碍为重点,加快推动城乡生产要素的自由流动,促进城乡要素市场一体化。优化配置城乡公共服务资源,畅通人口双向流动通道,既让农民进城,又促进城市居民下乡。建立城乡统一、主体平等、产权明晰、合理有序的建设用地市场,充分发挥市场机制对土地价格形成的重要作用,切实保障农民公平分享土地增值收益。落实城乡统一就业政策的具体办法和措施,消除对进城务工人员就业的限制性、不平等性规定和做法。

   (二)加快农业转移人口市民化。全面放开城镇落户限制,重点解决符合条件的普通劳动者落户问题。进一步扩大对居住证持有人的公共服务范围,提高服务标准。扩大城镇公共服务覆盖面,解决好农业转移人口社会保障、医疗、住房以及随迁子女入学等问题,保障其在流入地平等享受公共服务。农民进城购买住房,符合规定条件的可享受税收和规费减免等优惠政策。切实维护进城落户农民土地承包经营权、宅基地使用权及集体收益分配权,支持引导其依法自愿有偿转让,加快户口变动与农村“三权”脱钩,不得以退出“三权”作为农民进城落户的条件,促使有条件的农业转移人口放心落户城镇。

   (三)以特色小镇建设促进城乡融合发展。特色小镇具有明确的产业定位、文化内涵、旅游功能和社区特征,是乡村振兴、城乡融合的重要着力点。打破传统的行政建制镇发展理念,突出业态和模式创新,加快建设特而强、聚而合、精而美、新而活的特色小镇,大力发展中小企业,带动乡村特色产业,促进单向城市化到城乡融合的转变。中心城市和都市圈周边的,要积极吸引高端要素集聚,发展先进制造业、现代服务业和新产业、新业态,建设产城有机融合、创新创业活跃的特色小镇;自然环境秀丽的,要充分利用山水风光,在保持原真性、生态性的前提下,发展旅游、运动、康养等产业,建设人与自然和谐、宜居宜游的特色小镇;历史文化积淀深厚的,要延续文脉、挖掘内涵,做强文化旅游、民俗体验、创意策划等产业,建设保护文化基因、兼具现代气息的特色小镇。到2022年全省发展100个左右的各类特色小镇。

   二、加快农村产权制度改革

   以完善产权制度和要素市场化配置为重点,激活主体、激活要素、激活市场,释放和激发农村发展活力。

   (一)巩固和完善农村基本经营制度。落实好农村土地承包关系稳定并长久不变政策,第二轮土地承包到期后再延长30年,让农民吃上长效“定心丸”。落实农村土地“三权分置”制度,在依法保护集体土地所有权和农户承包权前提下,平等保护土地经营权。鼓励有条件的地方开展土地承包权依法自愿有偿退出试点。巩固和完善农村集体土地所有权和农村土地承包经营权登记颁证成果,以解决好土地流转、散乱土地怎么办为重点,依托家庭农场、合作社、龙头企业和社会化服务组织等新型农业经营主体,促进农村土地流转,发展多种形式适度规模经营。农村承包土地经营权可以依法向金融机构融资担保、入股从事农业产业化经营。

   (二)深化农村土地制度改革。稳妥推进国家批准的农村土地征收、集体经营性建设用地入市、宅基地制度改革试点。扎实推进房地一体的农村集体建设用地和宅基地使用权确权登记颁证。完善农民闲置宅基地和闲置农房政策,探索宅基地所有权、资格权、使用权“三权分置”,落实宅基地集体所有权,保障宅基地农户资格权和农民房屋财产权,适度放活宅基地和农民房屋使用权。不得违规违法买卖宅基地,严格实行土地用途管制,严禁下乡利用农村宅基地建设别墅大院和私人会馆。在符合土地利用总体规划前提下,允许县级政府通过村级土地利用规划,调整优化村庄用地布局,有效利用农村零星分散的存量建设用地,预留部分规划建设用地指标用于单独选址的农业设施和休闲旅游设施等建设。对利用收储农村闲置建设用地发展农村新产业新业态的,给予新增建设用地指标奖励。进一步完善设施农业用地政策。

   (三)推进农村集体产权制度改革。在全省范围内因地制宜、稳步推进农村集体产权制度改革,推动资源变资产、资金变股金、农民变股东,多渠道开辟农民增收致富途径。分类推进农村集体资源性、经营性和非经营性资产改革,探索农村集体经济新的实现形式和运行机制。坚持农村集体产权制度改革正确方向,防止内部少数人控制和外部资本侵占集体资产。2020 年基本完成改革任务,完成改革的涉农村(居)成立新型集体经济组织。发展壮大村级集体经济,实施村级集体经济发展三年行动计划,2020年基本消除集体经济空壳村,集体收入3 万元以下的村实现收入翻番。

   (四)统筹推进农村其他改革。推动农村改革提速、扩面、集成,着力增强改革的系统性、整体性、协同性。全面完成国有林场改革任务,抓好莱阳市、新泰市两个国家级集体林业综合改革试验区建设,开展滕州市和沂南县两个林地流转经营权流转证试点。推进国有农场企业化改革,逐步改制成为独立的现代市场经营主体。扎实推进供销社综合改革,把供销合作社系统打造成为同农民利益联结更紧密、为农服务功能更完备、市场运作更有效的合作经营组织体系,成为推动全省农业现代化建设的生力军和服务农民生产生活的综合平台,2020年全省涉农乡镇为农服务中心实现全覆盖。推进小型水库等水利工程管理体制改革,加快建立社会资本参与农田水利建设机制。

   三、强化资源要素支撑

   创新土地、金融等要素配置方式,健全农业支持保护体系,保障农业农村发展、农村产业融合发展需求,全力促进乡村振兴战略落地生效。

   (一)强化用地保障。完善农村新增用地保障机制,优化城乡建设用地布局,市、县将年度新增建设用地计划指标确定一定比例用于支持农村住房建设和农村新产业新业态发展。对农村产业融合发展项目和农产品冷链、初加工、烘干、仓储、机库等设施建设用地,优先提供保障。加快编制村土地利用规划,着力盘活农村存量建设用地;允许通过村庄整治、宅基地整理等节约的建设用地采取入股、联营等方式,支持乡村休闲旅游养老等产业和农村产业融合发展。充分用好城乡建设用地增减挂钩节余指标易地调剂政策。

   (二)加大财政投入力度。坚持把农业农村作为财政保障和预算安排的优先领域,持续加大投入力度,确保财政投入只增不减。优化资金支出结构,突出绿色生态导向,增量资金主要向资源节约型、环境友好型农业倾斜,提高农业补贴政策效能。建立覆盖各类涉农资金的“任务清单”管理模式,支持县级政府将各级各类涉农资金向乡村振兴战略聚集聚焦,集中力量办大事。发挥财政资金的引导和杠杆作用,创新投入方式,通过政府与社会资本合作、政府购买服务、担保贴息、以奖代补、民办公助、风险补偿等措施,引导和撬动更多金融资本和社会资本投向农业农村。围绕实施乡村振兴战略,加快推进现代高效农业母基金落地,积极支持设立乡村振兴发展基金。省政府通过发行政府债券,积极支持市县用于乡村振兴脱贫攻坚领域公益性项目建设。防范政府性债务风险,防止借乡村振兴之名大举借债,新增地方政府性债务。

   (三)优化农村金融服务。加强农村金融服务和产品创新,推进农村金融服务网络建设,优化乡镇农村网点功能,用好山东省融资服务网络系统,将更多资源配置到农业“新六产”、新型农业经营主体发展、农村基础设施建设、美丽乡村建设等农业农村重点领域和薄弱环节。强化货币信贷政策工具引导作用,用足用好再贷款、再贴现、定向降准、信贷政策导向效果评估等政策工具,引导金融机构不断加大乡村振兴资金投入。国家开发银行和农业发展银行加大对农业农村的中长期信贷支持;各国有商业银行把发展普惠金融的重点放在农村;农业银行和邮政储蓄银行切实增强“三农”金融事业部功能,加大对乡村振兴的支持力度;全省农商行系统继续发挥支持“三农”主力军作用,进一步提高对农村地区的金融服务效率;引导村镇银行进一步向基层延伸机构和服务。鼓励小额贷款公司、民间融资机构扩大“三农”领域资金投放。稳步扩大新型农村合作金融覆盖面,鼓励基层创新信用互助模式。完善涉农融资担保体系,支持山东省农业发展信贷担保有限责任公司向市县延伸,尽快建立全省政策性农业信贷担保服务网络体系。鼓励开展支持农村产业融合发展的融资租赁业务。大力推广“政银保”模式,探索开展“财政+银行+保险+担保”业务。有序推进农村承包土地经营权、农民住房财产权抵押贷款试点。推动齐鲁农村产权交易中心丰富交易品种,拓宽交易范围。推广林权、大型农机具、畜禽活体、保险保单等抵(质)押贷款业务。根据国家安排,推进粮食生产规模经营主体营销贷款试点。鼓励符合条件的涉农企业通过股票、债券、私募股权等方式进行直接融资。探索设立涉农互助型保险组织。加快发展地方特色农业保险,探索开展天气指数保险、奶业和蜂业保险等新型险种,扩大森林保险覆盖面。推广农房保险、大型农机保险等普惠保险业务,拓宽农业保险保单质押范围。探索建立农业巨灾风险分担机制和风险准备金制度,稳步扩大特色农产品目标价格保险范围。进一步完善粮食等重要农产品收储政策。推进农村信用体系建设,完善农村地方征信数据库,优化农村信用环境。

  第十一章 强化战略实施保障

推动乡村振兴健康有序进行

   建立健全政府、市场、社会协同推进机制,科学配置资源,鼓励创新创造,强化责任落实,广泛动员全社会力量,切实形成乡村振兴的强大合力,保障乡村振兴战略顺利实施。

   一、健全工作推进机制

   坚持党管农村工作,发挥党总揽全局、协调各方的领导核心作用,明确各级党委、政府主体责任,把农业农村优先发展的要求落到实处。

   (一)完善领导体制机制。加强和改善党对“三农”工作的领导,健全党委统一领导、政府负责、党委农村工作综合部门统筹协调的农村工作领导体制,五级书记靠上抓乡村振兴。坚持乡村振兴重大事项、重要问题、重要工作由党组织讨论决定的机制,结合深化党政机构改革,进一步健全完善各级党委农业农村领导体制机制。充分发挥基层党组织的战斗堡垒作用和党员先锋模范作用,带领群众投身乡村振兴伟大事业。坚持智力统筹,建立省乡村振兴专家咨询委员会。制定我省贯彻落实《中国共产党农村工作条例》的意见。

   (二)强化责任担当落实。以“不忘初心、牢记使命”主题教育为契机,扎实推进“大学习、大调研、大改进”,引导党员领导干部筑牢思想根基、扎实肯干实干。各级党委和政府要把实施乡村振兴战略摆在优先位置,强化主体责任和主要负责人第一责任,像抓脱贫攻坚那样抓乡村振兴。实行省负总责、市县抓落实的工作推进机制,县乡两级党委、政府要把工作重点和主要精力放在抓乡村振兴战略落实上。坚持领导干部联系点制度,加强对实施乡村振兴战略的工作指导和推进。树立“一盘棋”“一张图”的理念,聚焦乡村振兴战略实施的路线图、时间表、任务书,在工作谋划、项目安排、措施保障上目标同向,在重点工程项目上集聚资源,在工作推进上相互衔接、上下联动、整合力量、集中突破。强化督查指导,以钉钉子精神狠抓工作落实,确保中央和省乡村振兴战略各项决策部署落地见效。

   (三)打造过硬工作队伍。把懂农业、爱农村、爱农民作为基本要求,健全人才培养、配备、管理、使用机制,建设政治强、本领硬、作风实的“三农”工作队伍。加强村级组织建设,分级抓好村党组织书记、村委会主任集中培训,提高村干部的政治素质和工作能力。从省直机关选派部分优秀干部到市、县、乡、村挂职任职,从市、县、乡选派部分优秀干部到省直机关挂职任职。同时,指导市、县、乡开展选派优秀干部上下交流、挂职任职工作,进一步激发和调动干部队伍活力,鼓励和引导更多优秀干部在推进乡村振兴战略实践中建功立业、历练成长。落实好激励干部担当作为干事创业的意见、关心关爱基层干部减轻基层工作负担十条意见,对在实施乡村振兴战略中表现优秀、实绩突出的基层干部,让他们工作有责任、待遇有保障、出路有奔头、干好有激励。

   二、营造良好发展环境

   (一)优化政策环境。广泛宣传解读党的“三农”政策和乡村振兴战略,调动广大干部群众参与乡村振兴的积极性、主动性和创造性,凝聚各方力量和智慧。强化组织动员和宣传发动,尊重群众和基层首创精神,鼓励先行先试、开拓创新,形成实施乡村振兴战略的强大合力。营造良好创新创业环境,鼓励各地建立返乡创业园、创业孵化基地、创客服务平台,吸引各类资源要素向乡村集聚。本着为民、便民、利民、亲民原则,强化服务意识,全面推行“一窗受理,并联审批,全程通办”“让群众最多跑一次”“不见面审批”“双随机一公开”“村级便民服务代办制”等做法,提高行政效能,为农业农村发展营造更优环境。

   (二)加强法治保障。各级党委政府要善于用法治思维和法治方式推进乡村振兴工作,在规划编制、项目安排、资金使用、监督管理等方面,提高规范化、制度化、法治化水平。从乡村发展实际需要出发,制定促进乡村振兴的地方性法规、规章,把行之有效的乡村振兴政策法定化,发挥立法在乡村振兴中的保障和推动作用。抓紧修改《山东省基本农田保护条例》《山东省农村公路条例》《山东省实施〈中华人民共和国土地承包法〉办法》,加快制定《山东省种子条例》《山东省城乡垃圾处理条例》。开展地方性法规和规范性文件清理工作,对不适应乡村振兴要求的地方性法规、规章和规范性文件予以废止或修改。

   (三)强化典型带动。注重典型示范引领,及时总结推广乡村振兴先进经验、先进做法,积极倡树乡村振兴先进典型,讲好乡村振兴“山东故事”,以先进村庄、先进人物的生动实践引领带动乡村振兴战略的深入实施。实施“十百千”工程,在全省选择10个县、100个乡镇、1000个村,立足各地实际,总结发展实践和成功经验,探索创新多元模式,以点带面、点面结合,推动全省乡村振兴健康有序进行。

   三、创新规划实施机制

   本规划是今后一个时期山东实施乡村振兴战略的指导性文件,要强化规划的权威性和约束力,发挥规划的引领作用,完善规划实施机制,确保规划顺利实施。

   (一)健全规划配套体系。加强各类规划的统筹管理和系统衔接,形成城乡融合、区域一体、多规合一的规划体系。相关省直部门要紧密围绕省级规划实施,结合实际制定专项规划或方案,尽快形成“1+5+N”的乡村振兴规划政策体系。各市、县在谋划实施乡村振兴战略时,要认真贯彻落实省级规划的总体部署,编制或制定规划、实施方案或行动计划,按照既定发展目标和阶段性要求,落实好约束性指标。

   (二)切实推进规划落实。省直各部门要立足职能职责,强化政策配套,协同推进规划实施。建立省直部门推进乡村振兴联席会议制度,负责研究落实相关政策,审查规划实施过程中的调整事项,调度各级各部门落实规划情况,协调解决规划实施涉及的重大问题等。创新督促、激励、约束机制,调动各级各部门贯彻落实规划的积极性和主动性。在规划推进过程中,要坚持实事求是原则,因地制宜,扶持重点,打造特色,防止低水平重复建设,决不能搞“大呼隆”“大跃进”,坚决杜绝“形象工程”,把成果切实体现到老百姓得实惠上。要树立正确的政绩观,以“功成不必在我”的思想,稳扎稳打,久久为功,时间服从质量,树立为民务实清廉形象,经得起历史和实践检验。

   (三)强化考核评价评估。建立乡村振兴战略实施监测评价指标体系,分级评价各地实施情况,加强规划实施动态监测。按照正确政绩观要求,健全考核评价和奖惩机制,把乡村振兴战略规划实施成效纳入各级党委、政府及有关部门的年度绩效考评内容,制定考核指标,定期开展考核、检查,将考核结果作为各级党政干部年度考核、选拔任用的重要参考。对省直部门(单位)和各市实施乡村振兴战略进展情况,省政府每年组织一次督查。建立规划实施第三方评价机制,委托第三方评估机构2021年开展规划实施中期评估,2023年开展规划实施后评估。

  (来源:山东政事 )

【打印本页】【关闭窗口】
上一篇:

下一篇:
Produced By 大汉网络 大汉版通发布系统